地区疫情防疫政策(地区疫情防控)

本文目录一览:

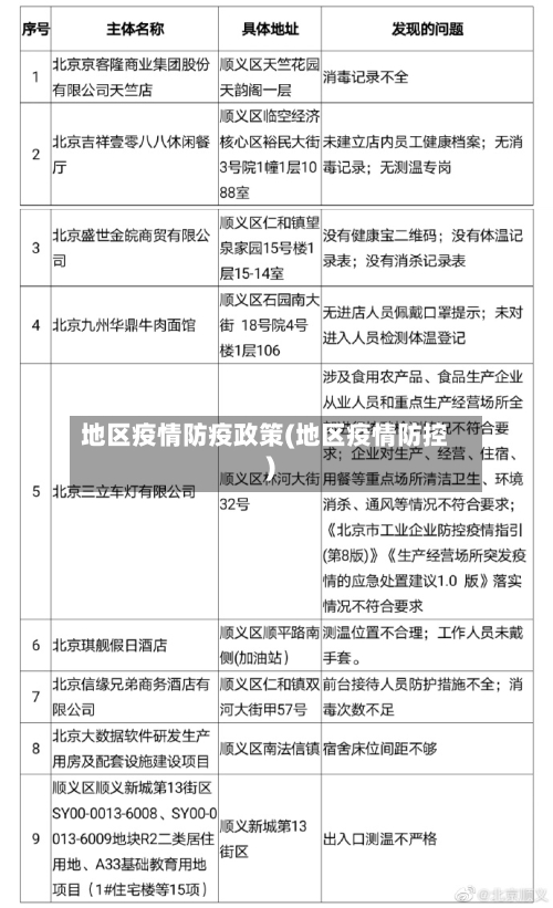
各地防疫政策

各地省市政府应被赋予制定防疫政策的权力 ,但需在中央统筹指导下科学、审慎地行使,同时需满足信息透明、专家参与 、动态评估等条件。具体分析如下:赋予地方制定防疫政策权力的合理性疫情传播的地区差异性:奥密克戎变种传播性极强,但不同地区的疫情传播速度、感染规模、医疗资源承载能力存在显著差异 。

地区疫情防疫政策(地区疫情防控)-第1张图片

点击底部“出行政策查询”在服务页面中 ,找到“出行政策查询 ”功能入口(通常位于交通出行或便民服务分类下)。输入全国出行路径地址并查询在查询页面输入出发地和目的地(如“北京-上海”),或直接选取系统推荐的热门路线,点击“查询”按钮。

地区疫情防疫政策(地区疫情防控)-第2张图片

在微信中查询各地出行防疫政策 ,可按照以下步骤操作:打开微信腾讯健康小程序:在微信界面通过搜索栏输入“腾讯健康 ”,进入该小程序 。找到“出行政策”选项并点击进入。选取出发和到达城市:在“出行政策”页面中,系统会提供城市选取入口。用户需依次选取或输入出发地和目的地的具体城市名称 。

地区疫情防疫政策(地区疫情防控)-第3张图片

首先 ,打开支付宝 ,点击进入“市民中心 ”。选取“国务院服务”。再选取“防疫出行政策查询” 。进入查询页面后,点击选取自己的出发地和目的地 。最后,就可以看到出发地和目的地两个城市的防疫具体要求 ,包括是否需要核酸监测阴性证明,回来是否需要隔离等。

在小程序首页找到“各地防疫政策 ”选项并点击。输入信息查询:在“各地防疫政策 ”页面,会出现出发地和目的地的输入框 ,按照提示准确输入要查询的出发地和目的地信息 。获取政策内容:输入完成后点击查询按钮,页面会展示相应地区的出行政策,包括交通出行要求 、隔离规定 、核酸检测要求等详细信息。

微信怎么查询各地出行防疫政策

〖壹〗、打开微信腾讯健康小程序:在微信界面通过搜索栏输入“腾讯健康” ,进入该小程序。找到“出行政策”选项并点击进入 。选取出发和到达城市:在“出行政策 ”页面中,系统会提供城市选取入口。用户需依次选取或输入出发地和目的地的具体城市名称。部分版本可能支持直接定位当前所在城市作为出发地,需根据页面提示操作 。

〖贰〗、打开腾讯健康小程序启动微信 ,在搜索栏输入“腾讯健康”,进入对应小程序。找到首页或功能列表中的“出行政策”入口,点击进入查询页面。选取出发地和目的地在查询页面中 ,系统会提示输入出发城市和到达城市 。可通过下拉菜单选取 ,或直接输入城市名称进行搜索。

〖叁〗 、打开微信搜索页面,点击服务进入微信主界面后,通过顶部搜索栏或“发现 ”页进入搜索功能 ,选取“服务”选项。点击底部“出行政策查询”在服务页面中,找到“出行政策查询 ”功能入口(通常位于交通出行或便民服务分类下) 。

〖肆〗、可以在微信小程序国务院客户端查询各地出行政策,具体方法如下:工具准备:使用iPhone11 P MAX(其他能运行微信的设备也可) ,确保已安装微信并可正常使用小程序功能 。搜索小程序:打开微信,在微信界面下方点击“发现”,选取“小程序” ,在小程序搜索框中输入“国务院客户端 ”进行搜索。

疫情期间,国家出台了哪些防疫政策?

〖壹〗、疫情期间,国家出台的防疫政策主要包括以下几点:旅行限制和隔离政策:对来自疫情高风险地区的人员进行强制隔离和核酸检测,以防止病毒传播。对公共场所如商场 、餐馆等实施人数限制和保持社交距离的措施 ,减少人员密集和交叉感染的风险 。疫情监测和预警:建立健全疫情报告和监测系统,及时发现疫情苗头。

〖贰〗、国家在疫情期间采取的措施主要包括以下方面:启动应急响应与阻断传播链国家迅速启动公共卫生应急响应机制,实施严格的封锁和隔离措施。例如 ,武汉封城并暂停全国长途客运 ,通过物理隔离阻断病毒传播链 。这一措施有效遏制了疫情初期的大规模扩散,为后续防控争取了时间。

〖叁〗、我国的新冠疫情防疫政策始终坚持科学防控 、精准施策的原则。在疫情初期,政府迅速组织专家团队进行病毒溯源和疫情研判 ,制定了科学的防控策略 。随着疫情的发展,政府不断调整和完善防控措施,确保每一项政策都能够精准打击病毒传播链 ,有效遏制疫情的扩散。

〖肆〗、国家卫健委公布的20条优化防疫措施在管控范围、风险区划定 、隔离政策、核酸检测、整治层层加码等方面做出重大调整,释放了科学精准防控 、平衡防疫与经济社会发展的信号,具体如下:重大调整内容管控人群范围缩小取消次密接判定:此前第九版防控方案规定 ,对次密接采取七天居家隔离。

〖伍〗 、投资超30亿元建设重大疫情救治基地,强化应急医疗储备 。经济复苏与产业扶持:央行对湖北地方法人银行发放的普惠小微企业信用贷款给予40%再贷款支持,缓解企业融资压力。对湖北增值税小规模纳税人减按1%征收率征税 ,并实施税收减免与补贴政策。

各地疫情防控政策在哪查询?

本地宝查询入口:本地宝出行防疫政策查询 。查询指南:进入页面后选取出发地和目的地,就能查看相应的疫情防控政策 。国务院客户端查询专栏:国务院客户端上线“各地疫情防控政策措施”专栏,可实时掌握出行政策 ,一键查询。查询步骤:Step.1:打开国务院客户端小程序。Step.2:点击首页“各地防控政策” 。

通过支付宝可查询各地疫情的防控措施 ,具体操作如下:工具准备:使用小米11手机(MIUI13系统),安装支付宝63版本。进入市民中心:打开支付宝后,在首页界面点击“市民中心 ”。选取国务院服务:在市民中心页面中 ,点击“国务院服务 ” 。进入便民服务专区:在国务院服务页面中,点击“便民服务专区”。

微信小程序“国务院客户端”,进入后搜索“各地防控措施 ”即可查询。『2』支付宝APP首页搜索“国务院客户端” ,进入后搜索“各地疫情防控政策措施”即可查询 。电脑端:中国政府网:在服务模块搜索“各地疫情防控政策措施 ”即可查询。

在微信中查询各地防控政策,可通过“国务院客户端”小程序实现,具体步骤如下:进入小程序打开微信 ,在搜索栏输入“国务院客户端”,选取对应的小程序进入。该小程序由官方发布,信息权威且更新及时 。定位功能入口进入小程序主页后 ,在顶部或核心功能区找到“各地防控政策 ”选项,点击进入查询页面。

可以通过微信上的国务院客户端小程序查询各地出行政策,具体步骤如下:打开微信APP:确保手机已安装微信 ,版本为0.15(其他版本操作类似) ,并登录账号。进入搜索栏:在微信主界面顶部点击搜索栏(通常显示为放大镜图标) 。

在国务院服务页面中,右上角会显示“疫情防控服务”入口,点击后进入防疫专项功能区 。第四步:点击各地防控政策选项 ,查看具体信息 在疫情防控服务页面中,找到“各地防控政策”选项,点击进入后即可查看全国各地区的实时防疫要求 ,包括出行限制、核酸检测规定等内容。

相关推荐

  • 【成都最新疫情重点地区,成都最新疫情重点地区查询】

    【成都最新疫情重点地区,成都最新疫情重点地区查询】

    成都疫情最新增加的是哪里〖壹〗、0月10日,成都市新增境外输入新冠肺炎确诊病例3例,新增境外输入无症状感染者2人,新增出院3人。疫情数据概况截至10月10日24时,成都市累计报告确诊病例324例,其中境外输入179例,累计出院276人,死亡3人,其余45例境外输入确诊病例正在定点医院隔离治疗。〖贰〗、月19日成都新增1例境外输入确诊病例,为55岁男性河南...

  • 绵竹疫情低风险地区名单/绵竹疫情低风险地区名单公布

    绵竹疫情低风险地区名单/绵竹疫情低风险地区名单公布

    徐州属于疫情什么风险地区疫情原因。徐州,简称“徐”,古称彭城,是江苏省辖地级市、省域副中心城市,国务院批复确定的国家历史文化名城、全国性综合交通枢纽、淮海经济区中心城市。通过查询当地疫情防控中心了解到截止2022年10月6日该地区有感染病例,属于中高风险地区,因疫情原因所以826路不开了。当地居民需要做好疫情防控,出门佩戴口罩。江苏1例:位于徐州市,与杭州...

  • 泉州疫情算不算严重地区/泉州是疫情重灾区吗

    泉州疫情算不算严重地区/泉州是疫情重灾区吗

    福建哪里疫情比较严重泉州市。福建本轮疫情较为严重的泉州市,自3月13日至19日16时已累计报告新冠肺炎确诊病例551例、无症状感染者297例。月14日0—24时,31个省(自治区、直辖市)和新疆生产建设兵团报告新增确诊病例73例,其中本土病例50例,均在福建(莆田市33例、厦门市12例、泉州市5例),含9例由无症状感染者转为确诊病例。各地根据各自情况采取了...

  • 国外疫情低风险地区/国外低风险地区不用隔离

    国外疫情低风险地区/国外低风险地区不用隔离

    从山西去贵州坐飞机中转上海需不需要隔离?你好,这是不需要的,你放心去就可以了,谢谢。上海回贵州不需要隔离,因为上海没有新冠肺炎的感染者,所以不需要隔离。现在是疫情期间,有的地方传言有感染者,所以大家要戴好口罩,谨慎预防,不要到处乱走,前段时间贵州有个地方传出有感染者,现在已经没事了,所以上海和贵州都是安全的,不用隔离。近来是不需要的,9月1号的话,那个时候...

  • 淄博疫情哪个地区最严重/淄博疫情哪个地区最严重了

    淄博疫情哪个地区最严重/淄博疫情哪个地区最严重了

    淄博3月3日最新疫情情况(淄博疫情最新通告)020年3月3日0时至12时,淄博市无新增新型冠状病毒肺炎确诊病例,新增治愈出院病例2例,无死亡病例报告。新增治愈出院病例情况:病例3:女性,87岁,淄博市淄川区人,居住淄川区昆仑镇电瓷厂宿舍。1月28日,经市级专家评估确认为确诊病例,后按省统一要求转至省集中定点收治医院救治,3月3日正式出院。022淄博周村确证...

  • 金华哪个地区没有疫情(金华哪个地区没有疫情病例)

    金华哪个地区没有疫情(金华哪个地区没有疫情病例)

    最近金华义乌疫情严重,婺城区江南街道餐饮业上班有影响吗〖壹〗、没有。截止到2022年9月3日,金华义乌婺城区江南街道属于我国低风险区,通过查询相关资料显示:该地区没有疫情,餐饮业可以正常上下班,不会产生影响,员工需要每天进行核酸检测。〖贰〗、加上原来的7个街道和罗店、秋滨、竹马、干西、新狮、苏孟6个乡镇,金华市婺城区下辖7个街道、20个乡镇,77个居委会、...

  • 【张店最新疫情高风险地区,山东淄博张店现在的疫情等级】

    【张店最新疫情高风险地区,山东淄博张店现在的疫情等级】

    张店区就哈尔滨疫情防控发布紧急提醒〖壹〗、张店区就哈尔滨疫情防控发布紧急提醒:现正值中秋、国庆期间,人员流动频繁,空间跨度大,容易造成疫情大范围播散。为科学精准做好我区新冠肺炎疫情常态化防控工作,严格落实“外防输入、内防扩散”防控策略,张店区疾病预防控制中心向广大市民朋友发出紧急提醒:提前报备。〖贰〗、022张店疫情防控指挥部发布紧急健康提示:2022年3...

  • 【重庆近来是什么地区疫情,重庆现在是疫情】

    【重庆近来是什么地区疫情,重庆现在是疫情】

    重庆现在是什么风险区〖壹〗、重庆近来均为低风险区。以下是关于重庆风险地区的详细说明:整体风险等级:重庆全市近来均为低风险区,这意味着在当前疫情形势下,重庆的疫情防控工作相对平稳,但仍需保持警惕,继续做好各项防疫措施。历史调整情况:根据国务院联防联控机制有关要求及市级专家综合评估,重庆曾对部分区域进行过风险等级调整。〖贰〗、江北区近来是低风险区。疫情报告情况...

  • 山东临沂疫情确诊地区/山东临沂疫情报告

    山东临沂疫情确诊地区/山东临沂疫情报告

    全公开!山东通报21例疫情案例具体情况病例1:24岁男性,黄岛人,1月10日赴武汉出差,11日返青,21日发热,23日确诊隔离。密切接触者12人,无异常。病例2:李沧区41岁男性,1月13日赴武汉,14日返青,16日发热,21日确诊隔离。密切接触者40人,无异常。病例3:湖北鄂州66岁男性,1月14日来青岛,14日发热,19日确诊隔离。密切接触者情况同病例...

  • 海南疫情算严重地区吗/海南疫情严重吗?现在可以去吗

    海南疫情算严重地区吗/海南疫情严重吗?现在可以去吗

    全国疫情哪里最严重?中国最严重的疫情是新型冠状病毒肺炎疫情,且疫情初期最为严重的地区是湖北省武汉市。以下是关于此疫情在中国最严重地区的详细说明:首次爆发地:新型冠状病毒肺炎疫情自2020年初在中国湖北省武汉市首次爆发,并迅速蔓延至全国各地及全球范围。江苏省是近来全国疫情最为严重的省份之一。根据最新的中高风险区域名单,江苏省拥有2个高风险地区和50个中风险地...

返回顶部