【疫情地区出城证明,疫情出市办什么证明】

本文目录一览:

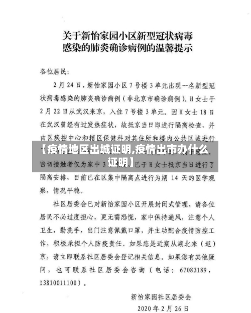
哈尔滨出城证明怎么开

哈尔滨出城证明可通过微信平台申请龙江健康码并依据出哈要求办理,具体步骤如下:进入公众号页面 ,点击“出入/核酸 ”选项打开微信,进入相关公众号(如本地健康服务类公众号),在菜单栏或功能页面中找到“出入/核酸”入口并点击 。此步骤为后续操作提供基础导航。

【疫情地区出城证明,疫情出市办什么证明】-第1张图片

总而言之 ,根据哈尔滨疫情防控指挥部的规定,想要离开哈尔滨,必须要持有四十八小时内的核酸检测阴性报告 ,否则不准离开。这个条件也是比较合理的 ,大部分的城市也都是这个规定 。

【疫情地区出城证明,疫情出市办什么证明】-第2张图片

核酸证明以及双码。现在虽然解封了,但出县还是需要四十八小时的核酸证明以及健康码和行程码才可以。 双城区隶属于黑龙江省哈尔滨市,位于黑龙江省哈尔滨市西南部 ,地处松嫩平原腹部,松花江南岸 。

广大市民非必要不离阿,确需离阿的 ,向所在社区或单位报备,按照谁审批谁负责的原则,由所在社区或单位出具备案手续后方可流动离阿 。离阿人员出阿及返阿时 ,均需提供备案手续。阿城域外所有通勤人员原则上居家办公,确需两地办公的,单位开具证明 ,严格闭环管理,“两点一线”上下班。

湘潭进出城最新规定(持续更新)

〖壹〗、进湘潭规定重点地区人员报备与管控 近14天内有本土疫情所在地市旅居史,或与各地公布感染者行动轨迹有交叉的来(返)潭人员 ,需第一时间向社区(村组) 、工作单位或所住酒店报备 ,并配合落实集中隔离 、核酸检测、健康监测等措施 。

〖贰〗、湘潭进出城最新规定(持续更新)更新时间:2022年10月21日 进湘潭:所有外省来(返)潭人员请至少提前1天通过湖南省居民健康卡中的“入湘报备 ”报备行程。

〖叁〗 、更新日期:20216可以出城!在潭人员在做好个人防护措施的前提下,凭健康码、行程卡正常有序离潭,非必要不前往中高风险地区和涉疫地区;尚在集中或居家隔离以及其他仍在接受健康监测的人员须继续遵守健康管理要求更新日期:2025当前疫情防控形势异常严峻复杂。

〖肆〗、遂宁进出城最新规定如下:进入遂宁 省外来(返)遂人员:需及时向所在村(社区) 、单位或入住酒店(宾馆)主动报备 ,并提供48小时内核酸检测阴性证明 。若无核酸检测阴性证明,应就近及时进行检测,并尽量不参加聚集性活动。

〖伍〗、成渝地区 ,成都和重庆都是人口超千万的城市,进出城压力最大。同时由于该地区独特的地形地貌,拥堵路段多集中在隧道 ,其中包茂高速羊角隧道是最容易发生拥堵的路段,从时间上看,1月19-20日是去程高峰 ,拥堵时段多集中在晚上,其中19-21点最易发生拥堵,返程拥堵时间较长 ,从1月30日持续到2月18日 。

〖陆〗、郴州进出城最新规定(持续更新) 更新时间:2022年11月24日 进郴州: 立即报备 从省外或省内有本土疫情的市州入 (返)郴人员 ,须提前48小时通过湖南省居民健康卡“入湘报备”小程序或电话等有效方式向目的地报备。

2022年西安最新出行政策:可以出城吗?附解封最新时间通知!

022年西安最新出行政策允许出城,离市人员凭西安一码通“绿码”出行,不需开具离市证明。 以下是具体政策说明及解封时间通知:出城政策详情离市条件:自2022年1月24日起 ,离市人员无需开具离市证明,凭西安一码通“绿码 ”即可出行 。出入小区 、村落实“扫码、测温、戴口罩 ”防控措施。

022年西安可以出城。以下是关于2022年西安最新出行政策的详细介绍:离市政策:离市人员凭西安一码通“绿码”即可出行,不需开具离市证明 。出入小区 、村需落实“扫码、测温、戴口罩”防控措施 。交通恢复:公交车 、出租车 、网约车、地铁、班线客车等交通工具已全面恢复运营 ,司乘人员需做好个人防护。

022年西安解封后可以出城,西安高速于1月20号前后解封。以下是关于西安解封后出城及高速通行的详细信息:西安解封后出城政策出城条件:西安自2022年1月24日起全市降为低风险地区,市民恢复正常出行 。需要离市的人员凭“西安健康码绿码 ”即可出行 ,不需要再开具离市证明。

截至2022年1月19日,西安未央区居民不可以出城,仅可在未央区 、经开区、浐灞生态区辖区内活动(滞留人员除外)。具体说明如下:活动范围限制根据2022年1月19日发布的政策 ,未央区居民在1月20日零时前,仅允许在未央区、经开区 、浐灞生态区三区内活动,禁止跨辖区流动或离开西安市 。

青岛莱西市防范区人群出城需要核酸证明吗?

〖壹〗、青岛莱西市防范区人群出城需要48小时内有效核酸检测阴性证明。具体说明如下:出城核酸要求:根据莱西市近来疫情防控要求 ,非必要不外出 ,如确需离开莱西,需持48小时内有效核酸检测阴性证明,交通场站和高速路口、市域边界等会对出行人员进行查验。

〖贰〗 、离莱需持48小时内核酸检测阴性证明;外市来返人员需查验健康码、行程码及48小时核酸证明 ,抵莱后24小时内主动检测1次 。社会复工复产与经济运行 实行“一企一策”“一业一策”差异化防控,推动工商业有序复工。封控区外职工按流程解封,加大资源倾斜保持市场主体活力。

〖叁〗、严格限制人员聚集 ,非必要不离开本地;确需离开的,需持48小时内有效核酸检测阴性证明 。解除标准县(市 、区)内封控区、管控区全部解封解控。

〖肆〗、从防范区出去的隔离规定一般不能随意外出:防范区人员一般不能随意外出,如果是因为就医 、对公等确需外出 ,需要凭48小时核酸检测阴性证明方可外出。

〖伍〗 、防范区内确需离开莱西的,持48小时内有效核酸检测阴性证明,交通场站和高速路口、市域边界等对出行人员进行查验 。

〖陆〗、区域定义与风险等级防范区是封闭区 、管控区之外可能存在新冠病毒暴露风险的重点人群活动区域 ,不属于低风险地区,区域内人员仍有感染风险 。人员出入管理 实行“严格限制人员聚集规模 ”的防疫措施,禁止自由进出。确需出入者需持有48小时内核酸检测阴性证明 ,并遵循错峰出行、限制购物时间等规定。

随州进出城政策及要求

出随州(离开随州去其他城市)核酸要求:近来随州全市都是低风险地区 ,火车站、客运站没有要求离开随州提供48小时内核酸检测报告 。健康码/行程卡:持健康码/行程卡绿码,体温测温正常可通行。

根据随州进出城政策及要求,近来随州全市都是低风险地区 ,火车站 、客运站没有要求离开随州提供48小时内核酸检测报告,持健康码/行程卡绿码,体温测温正常可通行。需要提醒的是 ,全国各地疫情防控政策可能有所不同,出发前请提前了解目的地城市的防疫要求,以免因为外地防疫政策调整而给自己的出行造成不便 。

随州现在是不能出城的 ,但是你要去武汉的话,是禁止的。

随州火车站什么时候恢复正常随州火车站已经恢复正常运营。通过查询相关信息显示随州火车站:截止于2022年12月26日随州火车站,根据随州进出城政策及要求 ,近来随州全市都是低风险地区,火车站、客运站没有要求离开随州提供48小时内核酸检测报告,持健康码/行程卡绿码 ,体温测温正常可通行 。

免费通行政策时间:4月4日0时至4月6日24时 ,共3天。对象:7座(含7座)及以下小型客车。道路交通拥堵预测拥堵时段:每天7-10时、13-16时,尤其是清明祭扫集中期(假期及前后周末) 。城市道路:武汉 、鄂州、恩施、孝感 、黄冈等地拥堵风险高。

嘉庆元年(1796年)襄阳白莲教首领王聪儿(女)率众起义,二月 ,义军进入随西进行游击活动。次年二月转战随北,三月二十八日与清军激战失利后撤离 。 咸丰四年(1854年)三月,太平军陈玉成部包围随州城 ,并斩杀清西安将军扎拉芬 。 咸丰十一年(1861年)二月,太平军范川部攻克随州,筑城据守。

相关推荐

  • 【清远疫情重点地区有哪些,清远疫情重点地区有哪些城市】

    【清远疫情重点地区有哪些,清远疫情重点地区有哪些城市】

    9月7日清远疾控发布清远11名密切接触者行程轨迹〖壹〗、月3日至4日,我市新增11名密切接触者,关联广州、深圳、广西的新冠肺炎阳性感染者,轨迹涉及清城区、清新区、英德市、连州市、连山壮族瑶族自治县。近来11名密接均已及时落实管控措施,涉及的重点场所已进行环境消毒。〖贰〗、所有外市来清人员均应主动报备和落实“三天两检”,抵清后前3天原则上“两点一线”,不参加...

  • 【疫情地区海航退票规则表,海南航空公司疫情退票】

    【疫情地区海航退票规则表,海南航空公司疫情退票】

    今天:我从上海飞重庆,只需49元!疫情之下,机票比N95还便宜月29日从上海飞往重庆的机票最低费用为49元(不含燃油费),比较高为69元(不含燃油费)。疫情对航空业的冲击疫情导致大量旅客取消出行计划,航空公司面临现金流断裂风险。据业内人士估算,一家航空公司每天需承担千万级别的亏损。自免费退票政策实施至2月15日,国内外航司共办理退票2000万张,涉及金额超...

  • 天津哪个地区出现了疫情(天津哪里出现了疫情)

    天津哪个地区出现了疫情(天津哪里出现了疫情)

    天津哪里有疫情啊?〖壹〗、022年1月8日通报的天津市南开区有疫情的小区为竹华里,具体情况如下:确诊病例居住地:2022年1月8日,天津市通报两例本土确诊病例,其中一例居住在南开区竹华里。封控区范围:南开区竹华里14号楼被划定为封控区,实行“区域封闭、足不出户、服务上门”的管控措施。〖贰〗、天津市疫情共涉及到六个区,分别是津南区,河西区,西青区,滨海新区,...

  • 20年疫情集中地区(近期出现过新冠肺炎聚集性疫情的省份)

    20年疫情集中地区(近期出现过新冠肺炎聚集性疫情的省份)

    三年疫情时间线新冠疫情全球范围内主要持续约四年(2020年1月至2024年1月),中国境内疫情防控阶段持续约三年(2019年底至2022年底),近来已进入常态化管理阶段。全球疫情持续时间核心时间线:根据权威资料,全球新冠疫情自2020年1月武汉封城开始,至2024年1月31日正式结束,历时四年(约1469天)。月13日:“通信行程卡”正式下线。12月25...

  • 【邵阳地区疫情等级查询,邵阳市疫情等级】

    【邵阳地区疫情等级查询,邵阳市疫情等级】

    邵阳69管阳性是真的吗假的。根据湖南市邵阳疫情防控政策查询,邵阳69管阳性是假的。截止2022年10月31日,湖南省邵阳报告新增本土47例(邵阳市42例,怀化市5例),当日转确诊病例1例,当日解除隔离19例,尚在医学观察787例(境外输入1例)。不会。截至2022年11月1日,通过查询怀化与邵阳的疫情防控政策,怀化与邵阳既有低风险也有中风险和高风险,不进入...

  • 广元市疫情分布地区地图/广元市疫情风险等级

    广元市疫情分布地区地图/广元市疫情风险等级

    四川重庆及周边地区公路里程地图册目录〖壹〗、重庆市地图:分为市区东南部、西部和东北部三个区域,详细展示市区内的交通路线。四川省地图:包括省会成都市,以及雅安、广元、南充、广安、遂宁、攀枝花等地的公路网络。四川详图成都周边地图:涵盖成都市区和周边如眉山、乐山等地的交通路线。〖贰〗、重庆、四川周边地区图部分涵盖了云南、贵州、湖南、湖北、陕西、甘肃(兰州市区)...

  • 【三阳在哪些地区有疫情了,三阳在哪些地区有疫情了今天】

    【三阳在哪些地区有疫情了,三阳在哪些地区有疫情了今天】

    三“阳”开泰——记录解封后的新冠“三阳”〖壹〗、郭县尉在解封后经历了三次新冠感染,症状和经历各有不同,第三次症状最为严重。以下是详细介绍:第一次感染新冠:冷冽如寒冬时间:2022年12月,国家解封居家隔离禁令后。背景:解封后买不到药,尽管采取了防疫措施,如不去人员密集场所、佩戴口罩,但仍被感染。〖贰〗、许久没有听到新冠的消息了,还以为已经完全结束了,没想...

  • 山东省疫情重要地区名单/山东省疫情重要地区名单查询

    山东省疫情重要地区名单/山东省疫情重要地区名单查询

    全国中高风险地区最新名单(附实时查询入口)〖壹〗、最新全国风险地区名单可通过本地宝——全国疫情中高风险地区名单查询器实时查询。查询平台:本地宝——全国疫情中高风险地区名单查询器查询入口:点击进入(实时更新)本地宝的全国疫情风险等级名单查询系统由小编们实时维护,风险地区有调整时会第一时间更新专题,确保用户获取的信息准确且及时。〖贰〗、全国中高风险地区名单可通...

  • 韩国哪个地区疫情严重/韩国哪个地区疫情严重了

    韩国哪个地区疫情严重/韩国哪个地区疫情严重了

    韩国疫情究竟会严重到什么程度〖壹〗、韩国疫情的严重程度受防控措施、民众配合度、医疗资源等多因素影响,若管控有效,可能逐步得到控制;若出现大规模聚集性传播或医疗资源挤兑,则可能进一步恶化。〖贰〗、高感染率背景:韩国疫情在2022年初因奥密克戎变异株快速传播达到高峰,单日新增病例数长期维持在数十万例,导致累计感染人数激增。重症与死亡情况:同期通报新增危重症病例...

  • 【疫情分部地区图片高清版,疫情分布图属于什么地图】

    【疫情分部地区图片高清版,疫情分布图属于什么地图】

    孟加拉国疫情速递10月8日:18人死亡,1474人检测呈阳性截至10月8日(周日)上午,孟加拉国过去24小时内新冠肺炎疫情核心数据如下:新增死亡:18人(总死亡人数达6067人)性别分布:14名男性,4名女性。地区分布:9人来自达卡省,3人来自吉大港省,2人分别来自库尔纳省和朗布尔省,1人分别来自巴里萨尔省和锡尔赫特省。死亡场所:17人死于医院,1人死于家...

返回顶部