疫情地区包括哪里/疫情相关地区怎么划分

本文目录一览:

涉疫地区指的是什么

〖壹〗、涉疫地区指的是有疫情的地区,具体包含以下三类:高风险地区:一般指累计新冠病例超过50例 ,且〖Fourteen〗、天内有聚集性疫情发生的区域。聚集性疫情通常表现为在相对小的范围内 ,短时间内出现多例确诊病例的情况,反映出该地区疫情传播风险较高 。中风险区域:存在两种情况 。

疫情地区包括哪里/疫情相关地区怎么划分-第1张图片

〖贰〗 、涉疫区是指受到新冠病毒疫情影响的地区。具体来说,涉疫区主要包括以下几个范围:有病毒感染者居住、工作或曾经经过的地方:这些地方可能存在病毒传播的风险 ,因此被视为涉疫区。新冠病毒疫情较为严重的地区:这些地区通常会出现大量病例,并且可能需要进行封锁管理,以防止疫情的扩散 。

疫情地区包括哪里/疫情相关地区怎么划分-第2张图片

〖叁〗、涉疫区是指出现新冠病毒感染病例或疫情较为严重的地区。具体来说 ,涉疫区的范围包括以下几个方面:疫情发生地及其周边地区:这些地区可能存在新冠病毒感染的病例,包括确诊患者 、无症状感染者和密切接触者等。这些地区会根据疫情的严重程度采取不同的防控措施,以遏制疫情的扩散 。

疫情地区包括哪里/疫情相关地区怎么划分-第3张图片

〖肆〗、涉疫区一般指的是病毒或病菌所能传播到的地区。当传染源病例数目达到一定数量 ,而且相互交叉、扩大 、重叠时,便会形成涉疫区。涉疫区的具体特点如下:范围界定:涉疫区的范围大小受传播方式、环境条件等多种因素限制 。不同的病毒或病菌,其传播能力和范围也会有所不同。

基孔肯雅热疫情地区

〖壹〗、基孔肯雅病毒如何传播?主要传播途径:通过携带病毒的伊蚊(埃及伊蚊 、白纹伊蚊)叮咬传播 ,形成“人→蚊→人”传播链。传播风险期:患者发病后第1周内病毒血症水平高,通过蚊虫叮咬传播风险比较高 。其他传播方式:血液传播:输入感染者血液或意外接触感染者血液。

〖贰〗 、广东三地(顺德区、南海区、禅城区)累计确诊基孔肯雅热病例2196例,感染风险因高温 、蚊虫活跃及人口密集等因素持续上升。以下是详细分析:疫情现状与传播特点病例分布:顺德区累计报告2158例 ,集中在乐从镇、北滘镇和陈村镇;南海区16例 ,禅城区22例,均为轻症 。

〖叁〗、基孔肯雅热是一种由基孔肯雅病毒引起 、经伊蚊传播的急性传染病,近期佛山顺德地区因环境因素导致病例集中出现 ,需重点关注防控措施 。疾病特征与传播途径基孔肯雅热以发热、皮疹及剧烈关节疼痛为主要症状,部分患者关节疼痛可持续数周甚至数月,严重影响生活质量。

〖肆〗、截至2025年10月官方通报 ,基孔肯雅热在广东省内呈现多点扩散态势,佛山 、广州、深圳及潮州等地持续出现新增病例。

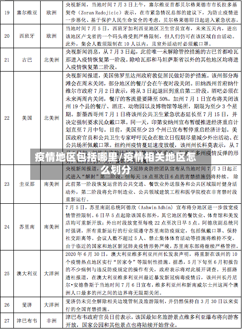
〖伍〗、根据2025年1月至9月的全球疫情数据,基孔肯雅热病毒在美洲地区 、法国海外属地(如留尼汪)以及中国广东省的疫情最为严重 。 美洲地区美洲在此期间报告了28万例疑似和确诊病例 ,占全球总病例数的一半以上,是疫情最集中的区域。

疫情中高险地区为哪些/疫情高风中风险是那些地方

〖壹〗、高风险地区:指病例和无症状感染者的居住地,以及活动频繁且疫情传播风险较高的工作地和活动地等区域。通常以居住小区(村)为单位划定 ,具体范围可根据流调研判结果调整 。

〖贰〗、高风险等级地区,一般为病例和无症状感染者居住地,以及活动频繁且疫情传播风险较高的工作地和活动地等区域。高风险区原则上以居住小区(村)为单位划定 ,可根据流调研判结果调整风险区域范围 ,采取“足不出户 、上门服务 ”等封控措施。

〖叁〗 、只要如实回答就好了 。低风险地区是指本行政区域内无确诊病例,或连续14天无新增确诊病例。中风险地区是指本行政区域内14天内有新增确诊病例,累计确诊病例不超过50例;或累计确诊病例超过50例 ,14天内未发生聚集性疫情。高风地区县是指本行政区域内累计确诊病例超过50例,14天内有聚集性疫情发生 。

〖肆〗、中风险地区是指本行政区域内14天内有新增确诊病例,累计确诊病例不超过50例;或累计确诊病例超过50例 ,14天内未发生聚集性疫情。高风地区县是指本行政区域内累计确诊病例超过50例,14天内有聚集性疫情发生。

〖伍〗、整个云南省属于低风险 。云南一直是低风险地区 。去云南旅游没有危险。关键在于从哪里出发,途中会不会遇到确诊或疑似病例。最新疫情报告显示 ,中高风险区为零,低风险区遍布全国 。因此,云南不属于中高风险区。

〖陆〗 、现在陕西的中高风险区都是在西安 ,西安市。并不用你说的咸阳市, 。咸阳市都是低风险区。

50个中高风险地区,为何集中在北方城市?

〖壹〗、近来全国50个中高风险地区集中在北方城市,主要与冬季气候、人员活动模式 、病毒特性及偶然性因素有关 ,具体分析如下:冬季气候影响病毒存活与传播低温延长病毒存活时间:北半球进入冬季后 ,北方气温显著降低。低温环境下,新冠病毒在物品表面和环境中的存活时间更长,传染性更明显 。

〖贰〗、河北新增确诊病例及全国中高风险地区集中北方城市 ,是气候、地理 、人口及防控策略等多因素共同作用的结果:气候因素:北方冬季寒冷干燥,为病毒传播提供了有利条件。低温环境延长病毒存活时间,干燥空气削弱呼吸道黏膜防御能力 ,增加感染风险。

〖叁〗、北方的温度是更低的我认为这是最重要的一个原因,因为在传播的过程当中温度能够起到一定的助推的作用,所以在北方温度普遍比较低的情况之下是更容易传播的 ,但是在传播的过程当中必须要进行很好的防护 。

涉疫区是指什么范围?

〖壹〗、涉疫区是指出现新冠病毒感染病例或疫情较为严重的地区。具体来说,涉疫区的范围包括以下几个方面:疫情发生地及其周边地区:这些地区可能存在新冠病毒感染的病例,包括确诊患者 、无症状感染者和密切接触者等。这些地区会根据疫情的严重程度采取不同的防控措施 ,以遏制疫情的扩散 。

〖贰〗、涉疫区是指病毒或病菌所能传播的地区 。以下是关于涉疫区范围的详细解释:定义:涉疫区是疫病流行或可能流行的区域,其范围大小受传播方式和环境条件的限制。当传染源数量达到一定数量,并且相互交叉、扩大 、重叠时 ,就会形成疫区。传播方式:涉疫区的范围与传播方式密切相关 。

〖叁〗 、涉疫区是指受到新冠病毒疫情影响的地区。具体来说 ,涉疫区主要包括以下几个范围:有病毒感染者居住、工作或曾经经过的地方:这些地方可能存在病毒传播的风险,因此被视为涉疫区。新冠病毒疫情较为严重的地区:这些地区通常会出现大量病例,并且可能需要进行封锁管理 ,以防止疫情的扩散 。

〖肆〗、涉疫区是指受病毒或病菌传播影响,形成传染风险的区域。关于涉疫区的具体范围和相关要求,可以归纳为以下几点:范围确定:涉疫区的范围取决于传播途径和环境条件。它可能包括动物传染病区 、植物传染病区和人类传染病区 。不同类型的疫区由疫病的来源和影响环境决定 ,因此范围可大可小,并不固定。

〖伍〗、涉疫区是指病毒或病菌所能传播的地区。以下是关于涉疫区范围的详细解释:定义:涉疫区是疫病流行的区域,即病毒或病菌能够传播到的地理范围 。范围大小:涉疫区的范围大小受多种因素影响 ,主要包括传播方式和环境条件。

疫情所在县市区指的是什么?

疫情所在县市区指的是有疫情发生的地区。中高风险地区所在县(市、区)指被划定为中高风险地区的村/街道/社区/小区所在的那个县(市 、区) 。根据居民近期旅行史或居住史、近来健康状况、病例密切接触史等判断其传播疾病风险,将居民划分为高风险 、中风险、低风险人员,采取针对性的管控措施 。

疫情所在县市区指的是指被划定为中高风险地区的村 ,街道,社区,小区所在的那个县 ,市 ,区。根据当前疫情实际情况和发展态势,综合考虑新增和累计确诊病例数等因素,以县市区为单位 ,划分为低风险区,中风险区,高风险区。

疫情所在县市区是指存在疫情病例的地区 。 中高风险地区所在县(市、区)是指那些包含被划分为中高风险地区的村 、街道、社区、小区的县(市 、区)。 居民的健康风险等级是根据其旅行史 、居住史、健康状况以及与病例的接触史等因素判断的 ,以此来实施相应的防控措施。

中高风险地区所在设区市是指被划定为中高风险地区的村/街道/社区/小区所在的那个县(市、区)所属的地级及以上城市 。以下是关于中高风险地区所在设区市的详细解释:定义范围 中高风险地区通常是根据疫情形势和防控工作需要,由相关部门动态划定的。

根据国家现行疫情防控政策,我国中高风险区所在的县市是指连续14天确诊病例和新增确诊病例超过50例的乡镇 、街道办事处和社区为高风险区的县市。累计确诊病例不超过50例 ,连续14天新增确诊病例的乡镇、街道办事处和社区为中度风险区 。低风险区县是指本行政区域内无确诊病例,或连续14天无新增确诊病例。

中高风险地区所在地市是指被划定为中高风险地区的村/街道/社区/小区所在的那个县。中风险地区定义:中风险地区是以县市区为单位进行划定的 。具体标准为,14天内有新增确诊病例 ,累计确诊病例不超过50例;或者累计确诊病例超过50例,但14天内未发生聚集性疫情。

相关推荐

  • 广州爆发疫情地区/广州爆发疫情地区有哪些

    广州爆发疫情地区/广州爆发疫情地区有哪些

    这轮广州疫情详细时间线〖壹〗、021年4月:4月25日,宁某乘坐WB9500航班自卢旺达归国,入境广州,在广州荔湾区某隔离酒店隔离。4月27日,同航班在隔离期间确诊病例1例,无症状感染者3例。4月30日,同航班64岁中国籍女子在隔离期确诊。2021年5月:5月5日,同航班33岁中国籍男子在隔离期确诊。〖贰〗、新冠疫情时间线时间轴简洁版:2019年12月1日...

  • 【海城疫情地区划分最新,海城新冠状病毒疫情报告2020】

    【海城疫情地区划分最新,海城新冠状病毒疫情报告2020】

    明天鞍山市海城市封城吗明天鞍山市海城市不封城。通过查询相关公开信息,截止到2022年11月8日,鞍山市海城市在过去的〖Fourteen〗、日内没有疫情出现,所以防疫防控情况处于低风险地区,所以不封城。截止2022年12月11日没有封城。根据海城疫情防控指挥中心发布的政策通知,海城当地疫情已经全部清零,全域都是常态化防控区域,没有封城。海城市,别称临溟,隶属...

  • 山东禹城哪个地区有疫情/禹城有新冠肺炎吗

    山东禹城哪个地区有疫情/禹城有新冠肺炎吗

    禹城群贤居什么时候解封022年11月9日。根据德州疫情查询可知2022年11月9日,禹城市市中街道群贤居小区及周边附属建筑物已解除风险,截至2022年11月11日属于低风险区域,禹城全域实施常态化防疫措施。关于解除禹城市部分区域疫情风险等级的通告根据国务院联防联控机制《新型冠状病毒肺炎防控方案》有关规定,经综合评估研判,决定自11月9日起,解除禹城市市中街...

  • 【缅甸疫情地区有哪些,缅甸有疫情2021】

    【缅甸疫情地区有哪些,缅甸有疫情2021】

    缅甸果敢老街疫情严重,进行全面封成。缅甸果敢老街疫情严重,已进行全面封城。据官方统计,自今年4月份疫情在老街传播以来,已有60余人出现感染状况。为了有效控制疫情的进一步扩散,果敢自治区政府决定采取全面封城的措施。昨日是老街正式封城的第一天,按政府规定,所有人需留在家中自我隔离。综上所述,尽管疫情对老街造成了一定影响,但老街凭借其独特的地理优势、政策支持和区...

  • 疫情医生几个地区去武汉(疫情全国医护人员去武汉)

    疫情医生几个地区去武汉(疫情全国医护人员去武汉)

    支援武汉的地区有哪些省份一省包一市支援湖北名单分别是:陕西-十堰、河北-襄阳、河南-随州、江苏-孝感、山东-黄冈、广东-鄂。安徽-黄石、江西-咸宁、湖南-荆州、重庆-宜昌、浙江-荆门、贵州-恩施、天津-神农架、北京-潜江、上海-天门、四川-仙桃。山东省、湖南省对口支援黄冈市黄冈市是湖北省疫情较严重的地区之一。山东省和湖南省分别派出多批医疗队,支援当地医院...

  • 【黑龙江鹤岗地区疫情怎样,疫情最新数据消息黑龙江鹤岗】

    【黑龙江鹤岗地区疫情怎样,疫情最新数据消息黑龙江鹤岗】

    鹤岗是否被疫情管控〖壹〗、通过查询相关资料显示,鹤岗是被疫情管控了。截止2022年10月12日09时,鹤岗共有低风险地区1处,中风险地区2处,高风险地区1处,经综合研判,市疫情防控指挥部决定,自2022年10月7日0时起,鹤岗市全域实行静默期管控,所以是被疫情管控。〖贰〗、通过查询相关资料显示,鹤岗不通高铁是因为疫情。因为鹤岗当地的疫情指挥防控中心发布消息...

  • 【合肥地区疫情何时解封啊,合肥疫情什么时候解封】

    【合肥地区疫情何时解封啊,合肥疫情什么时候解封】

    合肥这里解封!〖壹〗、合肥包河区部分区域自5月1日6时起解除管控措施,封控区同步降级,防范区同步解除,疫情防控转入常态化阶段。解封区域范围与时间根据包河区疫情防控指挥部5月1日凌晨发布的通告,徽州大道以东、洞庭湖路以北、庐州大道以西、福州路以南围合区域内的管控区,自5月1日6时起正式解除管控措施。〖贰〗、今日(5月2日)12时起,合肥市蜀山区部分区域解封,...

  • 包头市疫情重点地区(包头市疫情等级划分)

    包头市疫情重点地区(包头市疫情等级划分)

    疫情防控重点关注地区有哪些?〖壹〗、全国范围内另有27个市因确诊病例超100例被纳入,如浙江省温州市、台州市、杭州市、宁波市,河南省信阳市、驻马店市,安徽省合肥市、阜阳市,江西省南昌市等。境外重点疫区的判定与实例判定逻辑:在疫情全球扩散阶段,重点疫区的定义扩展至境外,主要依据疫情严重程度、输入风险高低及世界关注度综合判定。〖贰〗、面对京津沪豫辽粤六省份奥...

  • 营口疫情按地区分吗/营口疫情按地区分吗最新消息

    营口疫情按地区分吗/营口疫情按地区分吗最新消息

    为什么营口官方不公布疫情公布了。营口是辽宁省地级市,地处辽东半岛中枢,渤海东岸,该地区属大陆型季风气候,截止至2022年9月30日,该地区官方在其官方微博以及官方公众号公布当地的疫情情况,截止至2022年9月30日辽宁营口没有确诊病例,属于低风险地区,但出行时仍需做好个人防护措施,少去人员密集的公共场所。营口的疫情具体是人导致的感染还是物导致的感染还需要进...

  • 为疫情地区送快递吗/为疫情地区送快递吗安全吗

    为疫情地区送快递吗/为疫情地区送快递吗安全吗

    疫情期间快递正常运输吗〖壹〗、综上所述,疫情期间快递是可以正常运输的,但用户需要注意可能存在的运输延迟,并理解快递公司加强防疫措施的必要性和重要性。〖贰〗、疫情期间快递是可以正常运输的,只是需要严格遵守新规范,尤其是注意消毒。【法律依据】《快递暂行条例》第一条:为促进快递业健康发展,保障快递安全;保护快递用户合法权益,加强对快递业的监督管理,根据《中华人民...

返回顶部