【近来泸州地区疫情情况,近来泸州地区疫情情况怎么样】

本文目录一览:

泸州那里有疫情

〖壹〗、江阳区,泸县 ,龙马潭区 。通过查询相关资料显示,截止2022年9月13日,泸州疫情爆发 ,确诊45例,分别在江阳区,泸县 ,龙马潭区 ,均已控制。

【近来泸州地区疫情情况,近来泸州地区疫情情况怎么样】-第1张图片

〖贰〗 、泸州市疫情概况:截至4月30日24时,累计报告新型冠状病毒肺炎确诊病例24例,男性13例、女性11例 ,年龄在5岁至68岁之间,涉及5个县区,其中江阳区7例、龙马潭区8例 、泸县6例 、叙永县1例、古蔺县2例。在治确诊病例0例 ,在治无症状感染者1例 。

【近来泸州地区疫情情况,近来泸州地区疫情情况怎么样】-第2张图片

〖叁〗、题主是否想询问“四川泸州有疫情吗“?有。泸州位于四川东南部地区,通过查询相关资料显示,截止2022年9月19日 ,泸州共有低风险地区4处,中风险地区14处,高风险地区1处 ,需要大家佩戴口罩,按时进行核酸检测,听从疫情防控部工作人员的指挥。

【近来泸州地区疫情情况,近来泸州地区疫情情况怎么样】-第3张图片

〖肆〗 、高风险 泸州市龙马潭区小市街道蓝天商城(含蓝天公寓)整栋、回龙街7栋(2单元)、9栋(含7栋 、9栋底楼商铺)、一环路回龙街120-146偶数号商铺 。高风险 泸州市龙马潭区小市街道银盘山庄小区(含南区、北区) 。低风险 龙马潭区其他区域。

〖伍〗 、泸州疫情概况:截至4月30日24时 ,泸州市累计报告新型冠状病毒肺炎确诊病例24例 ,男性13例、女性11例,年龄在5岁至68岁之间,涉及5个县区 ,其中江阳区7例、龙马潭区8例 、泸县6例、叙永县1例、古蔺县2例。在治确诊病例0例 。在治无症状感染者1例。

〖陆〗 、有。泸州古称“江阳 ”,别称酒城 、江城,是四川省地级市 ,全国区域中心城市 。通过查询疫情防控了解到,该地富森美有疫情,截止到2022年10月12日 ,此地新增疫情为1例。

本土确诊+90,多地调整为中风险

日0—24时,全国报告新增本土确诊病例90例,多地根据疫情形势调整了部分区域为中风险地区。具体分布及调整情况如下:新增本土确诊病例分布 内蒙古:47例 ,其中呼和浩特市39例、包头市7例、巴彦淖尔市1例 。

图:7月6日全国本土确诊病例与无症状感染者分布(单位:例)风险等级调整动态多地根据疫情形势调整风险等级,主要涉及以下地区:安徽:宿州市泗县 、灵璧县部分区域升级为高风险区,实施封控管理。江苏:无锡市、徐州市部分街道划定为中风险区 ,限制人员流动。

疫情中高风险地区的定义及划分标准如下:高风险地区:指病例和无症状感染者的居住地 ,以及活动频繁且疫情传播风险较高的工作地和活动地等区域 。通常以居住小区(村)为单位划定,具体范围可根据流调研判结果调整。

四川泸州是否中风险地区

〖壹〗、高风险地区旅居史:对有泸州市高风险地区旅居史的来(返)穗人员,实施“集中隔离14天”(时间从离开所在地级市 、盟、州、直辖市的区开始计算) ,在第14天开展核酸检测。中风险地区旅居史:对有泸州市中风险地区旅居史的来(返)穗人员,实施“居家隔离14天”,在第14天开展核酸检测 。

〖贰〗 、中风险区是指病例和无症状感染者停留和活动一定时间 ,且可能具有疫情传播风险的工作地和活动地等区域 。风险区的划定范围根据流行病学调查结果划定。中风险区采取“人不出区、错峰取物 ”的管控措施。如果连续7天没有新增感染者,可降为低风险区 。

〖叁〗、四川:5例,其中成都市4例 、泸州市1例。江苏:3例 ,其中无锡市2例、苏州市1例。广东:2例,其中广州市1例、深圳市1例 。云南:1例,在红河哈尼族彝族自治州。

〖肆〗 、根据有关规定 ,对发生确诊病例的区域划分风险区管理。泸州市虽然有了“无症状感染者”,但并不属于“确诊病例”,因此全市仍为“低风险地区 ” 。

相关推荐

  • 济宁疫情在哪个地区爆发/济宁市疫情严重吗

    济宁疫情在哪个地区爆发/济宁市疫情严重吗

    2020年济宁疫情,什么时间封的城济宁市疫情第一次封城市是2022年1月24日。通过查询相关公开信息济宁卫生健康委员会官方网站专访专栏2020年1月24日12—24时济宁市新型冠状病毒感染的肺炎疫情情况:1月24日12—24时,济宁市新增1例新型冠状病毒感染的肺炎确诊病例、2例疑似病例。截至1月24日24时,全市累计确诊病例2例、疑似病例2例,患者病情均平...

  • 【华北地区疫情重吗,华北是北京疫情区吗】

    【华北地区疫情重吗,华北是北京疫情区吗】

    非典疫情在中国是哪一年几月份出现的?〖壹〗、非典的起源与首次爆发非典(严重急性呼吸综合征,SARS)于2002年11月16日在中国广东省顺德市首次爆发。根据世界卫生组织(WHO)及中国官方记录,首例确诊病例出现在顺德,患者表现为不明原因的肺炎症状,后续研究确认病原体为SARS冠状病毒(SARS-CoV)。这一发现标志着全球首次应对此类新型冠状病毒的挑战。〖...

  • 固始县疫情风险地区图/固始县疫情风险地区图片查询

    固始县疫情风险地区图/固始县疫情风险地区图片查询

    4月27日信阳市固始县通报新增1例无症状感染者(附轨迹)〖壹〗、关于新增1例无症状感染者活动轨迹的情况通告为切实保障广大群众健康安全,现将筛查出来的1例无症状感染者活动轨迹通告如下:无症状感染者29:周某某,居住在固始县张广庙镇土楼村,无症状感染者17的儿子。4月15日-17日,村内活动。〖贰〗、关于新增3例无症状感染者活动轨迹的情况通告为切实保障广大群众...

  • 【地区疫情常态化等级划分,地区疫情常态化等级划分表】

    【地区疫情常态化等级划分,地区疫情常态化等级划分表】

    疫情常态化防控区域是什么〖壹〗、可以,常态化防控区是指无疫情的县(市、区、旗)在中高风险区全部解除后,实施常态化防控措施的区域。低风险区域的分类标准中、高风险区所在县(市、区、旗)的其他区域为低风险区。低风险地区旅行要求:落实“个人防护,避免聚集”,持48小时核酸检测阴性证明离开所在城市。〖贰〗、不是。常态化防控区域是一种新的风险区域划分标准,其实它就是...

  • 新疆各地区疫情防控情况/新疆各地区疫情防控情况最新

    新疆各地区疫情防控情况/新疆各地区疫情防控情况最新

    新疆昨日首次实现新增确诊病例和无症状感染者双零报告月18日新疆首次实现新增确诊病例和无症状感染者双零报告,具体情况如下:双零报告具体情况:8月18日0时至24时,新疆维吾尔自治区(含新疆生产建设兵团)报告新增新冠肺炎确诊病例0例,新增无症状感染者0例。相关数据变化治愈与解除观察情况:当日新增治愈出院确诊病例23例,无症状感染者解除医学观察12例。新疆疫情高...

  • 【云南昆明有疫情的地区,昆明有疫情?】

    【云南昆明有疫情的地区,昆明有疫情?】

    昆明哪几个地方有疫情〖壹〗、具体区域:昆明盘龙区全域。管理措施:强化社会面管控,严格限制人员聚集,居民需按疫情防控要求进行核酸检测和健康监测。防控措施与建议核酸检测:封控区、管控区居民需配合完成多轮核酸检测,防范区居民按通知要求参与筛查。健康监测:居民应每天自测体温,出现发热、咳嗽等症状及时报告社区。〖贰〗、云南省根据疫情风险等级评估结果,将129个县(市...

  • 西安地区疫情的发展现状(西安疫情主要发生在哪些区?)

    西安地区疫情的发展现状(西安疫情主要发生在哪些区?)

    被居家隔离第十二天被居家隔离第十二天可通过理解疫情本质、换位思考、定心养性来调整心态,缓解自身及家人的压力。具体如下:理解疫情本质与接纳现状:西安疫情近来形势仍较为严峻,处于上升阶段,这是客观存在且不完美的现实状况。世界的本质本就是不完美的,疫情的出现也是其中一部分。居家隔离第十二天整体状态为忙碌且疲惫,身体和精神状态欠佳,对隔离结束充满期待。作息与精力作...

  • 【安阳地区的疫情情况,安阳疫情最新情况14例都是那里的】

    【安阳地区的疫情情况,安阳疫情最新情况14例都是那里的】

    现在外面的人能回安阳吗〖壹〗、现在外面的人能回安阳,但需根据不同情况遵守相应防疫规定,非必要不流动,如必须返回需提前报备。具体如下:境外隔离后返安人员到达安阳市后,会进行闭环转运至集中隔离场所,进行核酸双采双检。结果呈阴性后,按照所在辖区规定继续落实7天居家健康监测。〖贰〗、从重庆返回安阳的交通选取中,若以经济性为首要考量,需结合中转方案与交通工具的性价比...

  • 日照市疫情高风险地区吗/日照市区疫情情况

    日照市疫情高风险地区吗/日照市区疫情情况

    山东日照是中高风险地区吗〖壹〗、不是。根据疫情防控指挥中心发布的通告:截止到2022年8月23日中午12点,日照暂无高中低风险地区,全域都是常态化管理区域。山东日照一般指日照。日照,因“日出初光先照”而得名。是山东省地级市,位于山东省东南部黄海之滨,东隔黄海与日本、韩国相望,西靠临沂市,北接青岛市、潍坊市,南临连云港。全市总面积53557平方千米、海域面积...

  • 疫情三大重症地区(疫情三大重症地区是哪三个)

    疫情三大重症地区(疫情三大重症地区是哪三个)

    广东上次的疫情重症率为什么这么高广东上次疫情重症率较高的原因是多方面的。以下是对此现象的详细分析:病毒变异与传染性增强Delta病毒株的特性:广东上次疫情中,主要流行的病毒株为Delta变异株。Delta变异株具有更强的传染性和致病性,这可能导致感染人数激增,进而增加了重症患者的比例。没有面对新冠病毒的经验。第一波疫情爆发突然:新冠疫情爆发突然,初代病毒...

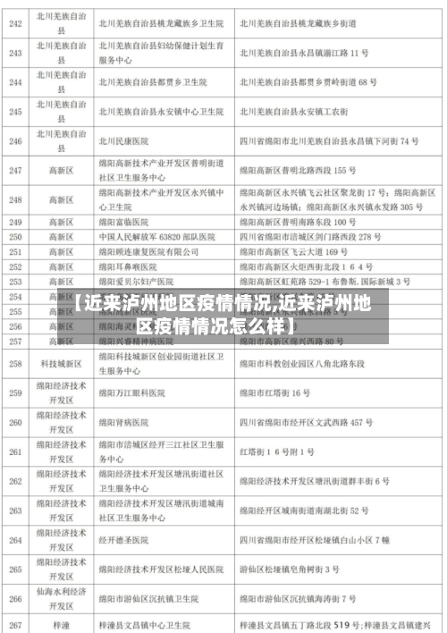
返回顶部