疫情地区停止售药(疫情地区停止售药通知)

本文目录一览:

2021杭州萧山零售药店暂停销售四大类疫情监测药品

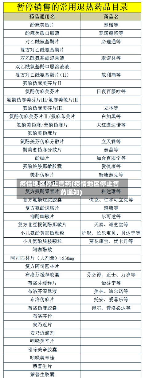
〖壹〗 、021年杭州萧山零售药店因疫情防控需要,暂停销售退热、止咳、抗病毒 、抗菌素四大类疫情监测药品 ,恢复时间另行通知。具体说明如下:政策背景与目的鉴于杭州市疫情防控形势严峻,为阻断新冠肺炎疫情传播途径、遏制疫情扩散,萧山区实施了这一临时管控措施 。

疫情地区停止售药(疫情地区停止售药通知)-第1张图片

〖贰〗、内蒙古呼和浩特市:自11月15日起 ,呼和浩特市的药店已恢复销售“退热 、止咳、抗病毒、抗生素 ”等四类药品 ,但必须实名登记。青海海南州:自11月16日起,海南州经疫情防控指挥部研究决定,全州零售药店恢复销售退烧 、止咳、抗病毒、抗菌素四类药品。

疫情地区停止售药(疫情地区停止售药通知)-第2张图片

〖叁〗 、在国内中高风险地区动态清零且全省疫情防控形势平稳的情况下 ,除医院等重点场所外,机场、火车站、长途客运站 、政府机关 、学校、养老和儿童福利机构等场所可停止查验“行程卡”,但仍需落实测温、亮码 、戴口罩等常态化措施 。

疫情地区停止售药(疫情地区停止售药通知)-第3张图片

疫情影响有多大?连药店都要关门啦!

〖壹〗、疫情对药店行业影响复杂 ,不能一概而论 虽然鸿顺大药房在疫情等因素影响下经营困难,但不能就此认为疫情导致药店都要关门 。不同地区、不同经营状况的药店受疫情影响程度不同。

〖贰〗 、023年确实会有相当一部分药店因多种原因面临倒闭风险,但药店行业并非就此终结 ,部分药店正通过转型探索新出路。具体分析如下:2023年部分药店面临倒闭风险的原因监管更加严格:疫情期间,各级行政事业单位员工尤其是抗疫一线工作人员疲于抗疫,无暇进行过多监管 。

〖叁〗、疫情。通过查询疫情防控政策了解到 ,北京药店都关门了是因为疫情。北京,简称“京”,是中华人民共和国的首都 。四个中央直辖市之一 ,全国第二大城市。

〖肆〗、疫情原因导致。药店停业整顿 。房租费用高 ,药店收益低,药店面临倒闭导致。

突发!本土155人感染新冠,多家医院停诊

〖壹〗 、月27日,“南京市高淳人民医院 ”微信公众号发布《南京市高淳人民医院门诊部分科室停诊通知》 ,自2021年7月28日起暂停门诊部分医疗服务。同样未明确停诊结束时间,原因可能是医院部分科室人员需支援抗疫一线,如参与核酸检测采样、流调等工作 ,或者医院内部进行防疫布局调整、环境消杀等,以保障后续医疗服务安全 。

〖贰〗 、一:辽宁省新冠疫情据5月15日的数据显示,辽宁省新增4例本土新冠肺炎确诊病例 ,其中沈阳市1例,营口市3例,另外新增5例本土无症状感染者 ,均在营口市。沈阳市的新增确诊病例,曾在5月3日一家共计12人到营口市鲅鱼圈区旅游度假。

〖叁〗、山东济南新增了15例本土阳性感染的患者,而这15例患者均为集中隔离点和封控区检测 ,被发现的其中有5例是轻症 ,10例为无症状感染者,近来全部都在山东省公共卫生临床中心接受治疗和医学观察,而这15个人的病情都比较稳定 ,其中有一例确诊病例出院实例无症状感染者已经解除了医学观察 。

〖肆〗、并没有发生院内感染,石家庄市第五医院全面停诊,河北省胸科医院暂停普通门诊 ,河北医科大学附属第一医院 、河北医科大学附属第二医院等6家医院实行院外预约,分时段就诊 。部分医院停诊,也是为了老百姓的安全着想。近来还没有 ,医院停诊也是为了病人着想,减少聚集,保证人员生命安全。

买退烧止咳药还需实名登记吗?广东发布最新指引

在广东 ,常态化防控期间购买退烧止咳药无需实名登记;出现本土疫情后,不同风险区域要求不同,中高风险区暂停销售 ,低风险区需登记购买 ,网络购买也需登记信息 。

去药店买布洛芬需要实名登记。由于疫情期间各大药店进行严格管控,担心有人发热不上报而直接购买退烧药,所以现在去药店购买布洛芬等感冒发热药物时 ,需要出示身份证登记并留下联系方式。这是为了防止某些人靠吃退烧药来掩盖疫情,同时也是为了加强药品管理,排除某些风险因素 。

布洛芬是在业界很有名的西药 ,主要是止痛系列的产品,也可以用于感冒或发热中,由于疫情期间各大药店进行严格管控 ,就是担心有人发热不上报,直接去药店买退烧药,所以很多感冒发热药物都需要进行实名登记 ,这个是正常的,大家不用太担心。去药店买布洛芬要登记吗 要实名登记。

相关推荐

  • 【北上乡什么地区有疫情,北上营村】

    【北上乡什么地区有疫情,北上营村】

    北上乡200个图鉴之前抓到了算吗〖壹〗、北上乡200个图鉴之前抓到的宝可梦通常不算,需在DLC上线后于该地区重新捕获。具体分析如下:北上乡图鉴的完成条件为“抓到”而非“点亮”根据现有信息,北上乡图鉴的完成规则明确要求玩家实际捕获宝可梦,而非仅通过交换、观察或历史记录“点亮”图鉴。〖贰〗、在《宝可梦朱/紫》中,抓完恶鬼碰(即完成“灾厄之宝”主线剧情中四只恶鬼...

  • 【乌苏疫情高风险地区名单,乌苏疫情防控最新消息】

    【乌苏疫情高风险地区名单,乌苏疫情防控最新消息】

    新疆疫情是哪里〖壹〗、新疆的疫情是从2020年开始的,断断续续的零星出现。其中乌鲁木齐市经历了三次封城,第一次,2020年1月27日,解封,3月4日。第二次,7月17日凌晨,解封9月2曰。〖贰〗、新疆疫情的主要发生地是在乌鲁木齐,在新疆的首府,首先是在乌鲁木齐市的天山区的中泉广场发生,确定的一个感染患者是一位24岁的女营业员。〖叁〗、根据新疆政府官方资料,...

  • 【鹤山疫情地区分布图片最新,鹤山市疫情防控最新要求】

    【鹤山疫情地区分布图片最新,鹤山市疫情防控最新要求】

    广东江门解封了吗封山是林业部门针对防火、生态保护等采取的封闭管理措施,2026年4月处于封山状态的主要区域包括四川甘孜康定市、广东江门圭峰山国家森林公园及山西五台山部分高海拔区域;此外江西上饶铜钹山曾封山千年现已解封。解封。广东江门解封了,江门是广东省地级市,不属于哪个城市。是广府文化的代表城市之一,是粤港澳大湾区建设的重要节点。记者13日从江门鹤山市新冠...

  • 【广西有地区靠海吗现在有疫情吗,广西有地区靠海吗现在有疫情吗今天】

    【广西有地区靠海吗现在有疫情吗,广西有地区靠海吗现在有疫情吗今天】

    现在去广西北海安全吗,现在去北海玩要隔离吗〖壹〗、现在去广西北海是安全的,但需要根据疫情防控要求采取相应措施,去北海玩是否需要隔离取决于您的出发地和行程情况。具体规定如下:进入北海的防疫要求来自中高风险地区:如果您来自中高风险地区,需立即进行居家封闭隔离观察14天,并在观察期间佩戴口罩,避免外出。〖贰〗、低风险地区:需持有14天内绿码、出发前48小时核酸...

  • 广平疫情高风险地区/广平最新疫情

    广平疫情高风险地区/广平最新疫情

    2022年邯郸馆陶县高风险地区有哪些(2022年邯郸馆陶县高风险地区有哪些呢...馆陶县高风险区东龙街以南、东龙酒厂以北、新华路以东、山东冠县省域分界线以西区域九州华庭高风险区:采取“足不出户、上门服务”的防控措施。防止人员外出流动,严格做到足不出户,对因就医等确需外出人员,须经社区防控办公室协调安排,实行专人专车,全程做好个人防护,落实闭环管理。现将相关...

  • 【新密市疫情是啥风险地区,新密市疫情是啥风险地区呢】

    【新密市疫情是啥风险地区,新密市疫情是啥风险地区呢】

    中高风险怎么划分〖壹〗、风险等级划分高风险对应风险等级R4,中风险对应R3。这一分类基于金融产品可能导致的本金损失概率及波动幅度。R4级产品通常涉及复杂衍生品、杠杆交易或非标准化资产,费用波动剧烈;R3级产品则以债券、股票型基金等为主,虽存在波动但相对可控。〖贰〗、级别越高,风险越高:白领、教师、推销员等,一般为1-3类低风险,而高空作业、消防员、刑警等,...

  • 四川没有疫情地区吗现在(四川哪些城市没疫情)

    四川没有疫情地区吗现在(四川哪些城市没疫情)

    4月2日四川新增本土确诊病例6例和无症状感染者5例月2日0时至24时,四川新增本土确诊病例6例,新增本土无症状感染者5例,具体情况如下:新增本土确诊病例6例地区分布:成都市3例,德阳市1例,遂宁市2例。具体来源:2例为3月31日自省外来蓉人员。1例为成都市确诊病例的密切接触者。1例为德阳市无症状感染者转确诊(既往通报病例)。1例为遂宁市确诊病例的密切接触...

  • 【开封市疫情管控地区查询,开封市疫情管控地区查询最新】

    【开封市疫情管控地区查询,开封市疫情管控地区查询最新】

    开封还有几个高风险地区〖壹〗、没有高风险。通过查询开封疫情防控显示,截止到2022年12月12日,开封没有高风险地区,所有地区已被降为低风险地区。开封市位于黄河中下游平原东部,地处河南省中东部,西与省会郑州市毗邻。〖贰〗、高风险区域调整:8月6日,开封市发布公告,将尉氏县庄头镇下辖的7个村(前曹村、后曹村、于家村、文家村、刘家村、孙庄村、田家村)调整为高风...

  • 【疫情中地区查询最新,疫情中地区最新名单】

    【疫情中地区查询最新,疫情中地区最新名单】

    全国中高风险疫情地区怎么在微信上查询〖壹〗、在微信上查询全国中高风险疫情地区,可按以下步骤操作:打开微信并进入“支付”页面:打开微信应用,在底部菜单栏点击“我”,随后选取“支付”选项。进入“城市服务”板块:在“支付”页面中,找到并点击“城市服务”功能入口。该功能整合了各类本地化便民服务,包括与疫情相关的查询服务。〖贰〗、打开微信搜索功能打开手机中的微信ap...

  • 【无疫情地区延期开学吗,疫情学校不延迟开学咋办】

    【无疫情地区延期开学吗,疫情学校不延迟开学咋办】

    推迟返校!多所高校紧急通知!〖壹〗、福建多所高校要求部分学生暂缓返校,主要涉及中高风险地区旅居史、涉疫接触史、健康异常、境外旅居未满隔离期等情况的学生。〖贰〗、延期开学大概率不会影响3月英语四六级加考,但可能使学生临考前难以进入状态。以下为详细分析:延期开学与四六级考试时间关系:3月四六级考试具体时间虽未公布,但大概率在3月4日或18日。〖叁〗、桂林电子...

返回顶部