本文目录一览:
- 〖壹〗 、辽宁丹东市区全面静态管理,当地居民的生活何时能恢复正常?
- 〖贰〗、辽宁葫芦岛疫情什么时候解封
- 〖叁〗、辽宁盘锦预计解封时间
- 〖肆〗、大连两中风险地区解封,解封的地区都是哪些地区?
- 〖伍〗 、2022-9-6沈阳今天动态清零几天了
辽宁丹东市区全面静态管理,当地居民的生活何时能恢复正常?
切实的保障人民的生活安全,都是根据辽宁现在的疫情情况来进行判断 ,想要进行全面的解封,居民能够正常的进行生活,大概还需要在5月下旬的时候。

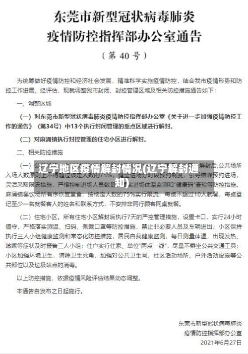
为尽快恢复正常生产生活秩序,有序推进复工复产复市 ,全力保障高考安全顺利进行,丹东市防控指挥部研究决定,即日起在全市开展疫情防控“清零行动” 。“清零行动 ”期间 ,市区实施静态管理,停止一切非必要的人员流动,并将连续开展区域核酸检测。解封时间具体以官方通知为准。

首先是主城区市民居家隔离 ,非疫情防控需要的企业、课堂、作业全部停业。机关事业单位人员 、非防疫人员、非公共服务企业人员均在家办公 。三县(市)也都实行静态管理。400名政府官员一夜之间被派往社区。市县两级将组织另一批政府干部深入社区 。根据核酸检测结果和实际需要,适时招募志愿者,充实管控力量。
实行产权调换的一次性补助搬家费100元;回迁时恢复有线电视、电话;动力电无法恢复的按现行费用补偿。 拆迁生产经营性房屋实行产权调换的 ,原面积按市场评估费用与所安置的期房商品房费用结算差价,扩大面积代建费按商品房价缴纳 。一次性搬迁费和不可恢复设施补偿费按市场评估价支付。
威海人大体来说算是敦厚老实,做什么事情比较实在 ,生活得也比较平静安逸。“一个月1000多块钱就可以生活下去了 。”有一种说法是,威海是“养活穷人的地方”。 在威海,能经常听到外地口音,比如东北口音。郝大姐从东北来威海十来年了 ,从老家的工厂下岗后,她就跟着其他老乡来到威海做事,偶尔回东北 ,反而已经不习惯 。

辽宁葫芦岛疫情什么时候解封
已经解封。辽宁葫芦岛疫情已经解封,截止于2022年12月7日,疫情最新通知明确 ,不再对跨地区流动人员查验核酸检测阴性证明和健康码 、不再开展落地检、科学精准划分风险区域、不得随意扩大到小区 、社区和街道(乡镇)等区域、不得采取各种形式的临时封控。
解封了。基于连续3天(11月28日—30日)高质量重点区域风险筛查的结果,经研判,我县近来暂无社会面疫情传播风险 。县新冠肺炎疫情防控指挥部研究决定 ,自12月1日0时起,全面恢复人民群众正常生活。
022年辽宁葫芦岛疫情在2月15日仍有新增本土确诊病例,截至2月16日尚未明确解封时间 ,解封需高、中风险地区连续14天无新增后逐步调整;进出规定包括市民非必要不出市 、减少出行、交通场站严格排查、机关及企业落实弹性工作制等。
辽宁盘锦预计解封时间
已经解封 。通过查询盘锦市疫情防控中心了解到截止到2022年11月24日,辽宁盘锦已经解封了。盘锦,别称“湿地之都”,辽宁省辖地级市 ,国务院批复确定的中国重要的石油、石化工业基地,辽宁沿海经济带重要的中心城市之一。
0号 封控小区多久能解封? 按照近来防控要求,须在封控第14天分别开展封控区及管控区全员核酸检测 。
022年10月24日。通过查询盘锦疫情防控显示 ,在2022年10月24日经市内疫情专家组的研究决定在下午一点对盘锦市中转站进行解封,市民可以正常出入。盘锦,别称“湿地之都 ” ,辽宁省辖地级市,国务院批复确定的中国重要的石油 、石化工业基地 。
根据相关资料查询显示:2022年5月28日解封。辽宁省盘锦市盖州双台子乡为低风险地区,去盖州双台子持有绿色的健康码和行程码 ,并且测量体温正常,即可正常出入盖州双台子乡。
大连两中风险地区解封,解封的地区都是哪些地区?
金普新区站前街道盛滨社区和先进街道桃园社区,这两个社区已经连续14天没有新增 ,居民的核酸检测也都是阴性 。1,站前街道辖有10个社区,4个村,分别为:社区:建兴社区、盛滨社区、拥军社区 、联胜社区、环保社区、南棉社区 、龙湾社区、新希望社区、御龙湾社区 、新里程社区 村:吴家村、马家村、民和村 、杨家村。
中风险地区解封 7月25日大连有关部门将普新区站前街道盛滨社区、先进街道桃园社区这两个社区归为中风险地区 ,并对其进行全封闭管理。 在经过了为期14天的隔离期后,在社区组织的核酸检测中,结果均显示为阴性 ,也就是为人员感染新冠病毒。因此,在其背景下,相关部门告知这两个社区可以自行解封 。
封闭区域 锦州市主城区先进、光中、站前 、友谊、拥政五个街道。 封闭原理 『1』 外部反投入 ,内部防扩散。必须确定五街与五街以外相邻街道的分隔,确保人员和车辆“不能出入街道”,严格封闭控制 。『2』 严格控制 ,措施到位。五街所辖社区以居民小区为单位。
截止于20213月20日,大连属于低风险等级 。自2021年2月22日起,将望奎县疫情风险等级由中风险地区调整为低风险地区。至此 ,全国疫情中高风险地区清零。农村地区返乡人员、从事进口冷链食品从业人员 、口岸直接接触进口货物从业人员、隔离场所工作人员 。
2022-9-6沈阳今天动态清零几天了
天。沈阳位于辽宁省,该地区在2022年8月15日因疫情严重导致封城,但在2022年9月5日便因已经无新增感染者和密切接触人员14天了,故将该地区解封 ,到2022年9月6日是该市动态清零的第15天。具体信息可到该省疫情防控官方网站查询 。
通过查询相关资料显示,今天是2022年9月6日,辽宁省沈阳市皇姑区新冠肺炎疫情防控指挥部发布通告 ,继续执行第62号通告,连续开展区域核酸检测,时间从9月5日24时延长至9月9日24时(9月3日全市社会面清零至9月9日连续7天每天一次核酸检测)。所以沈阳皇姑区今天封到了。
个月了。截止于2022年11月5日为止 ,2022沈阳社会面清零两个月了,通过查询沈阳疫情防控相关资料显示,2022年9月3号开始 ,沈阳社会面清零10天后,中小学校、幼儿园 、校外培训机构有序恢复线下教学 。









