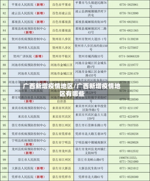
广西新增疫情地区/广西新增疫情地区有哪些

本文目录一览:

防疫指挥长被查后,两省级领导赴县城督战

〖壹〗 、防疫指挥长黄伟被查后,广西自治区党委副书记孙大伟、自治区党委常委黄世勇两名省级领导先后赴都安瑶族自治县督战疫情防控工作 。事件背景都安瑶族自治县毗邻首府南宁 ,常住人口54万,是广西疫情防控的焦点地区。截至2月25日24时,河池市累计确诊28例 ,其中都安县占21例(含死亡1例) ,且224日连续两天为广西唯一新增病例地区。

广西新增疫情地区/广西新增疫情地区有哪些-第1张图片

广西昨日新增本土确诊病例最新消息

〖壹〗、月17日0-24时,广西新增本土确诊病例59例,均在北海市 ,具体分布如下:北海市各区县分布:海城区41例 、银海区12例、合浦县5例、铁山港区1例 。病例类型说明:新增的59例确诊病例中,包含31例由无症状感染者转为确诊病例的情况,均发生在北海市 。

广西新增疫情地区/广西新增疫情地区有哪些-第2张图片

〖贰〗 、月14日0—24时 ,31个省(自治区、直辖市)和新疆生产建设兵团报告新增确诊病例80例,其中本土确诊病例40例,具体分布如下:本土确诊病例分布 辽宁:29例(葫芦岛市28例、沈阳市1例) ,含1例由无症状感染者转为确诊病例。江苏:8例,均在苏州市。广东:2例,均在深圳市 。广西:1例 ,在百色市。

〖叁〗 、月1日0—24时,全国报告新增本土确诊病例53例,均位于内蒙古呼伦贝尔市 ,无新增死亡病例。 具体信息如下:新增确诊病例总体情况全国31个省(自治区、直辖市)和新疆生产建设兵团报告新增确诊病例73例 ,其中境外输入病例20例,本土病例53例 。

11月4日31省区市新增本土确诊68例(涉11省市)

〖壹〗、月17日0—24时,全国新增本土确诊病例11例 ,新增本土无症状感染者41例。具体数据及情况如下:新增本土确诊病例11例地区分布:内蒙古5例,辽宁4例,北京1例 ,上海1例。特殊情况:含1例由无症状感染者转为确诊病例(在内蒙古) 。

〖贰〗 、全国疫情数据及分析总体数据1月16日0—24时,31个省(自治区、直辖市)和新疆生产建设兵团报告新增确诊病例223例。其中境外输入病例60例,本土病例163例;无新增死亡病例 ,新增疑似病例4例(均为境外输入)。

〖叁〗、截至11月4日24时内蒙古自治区新冠肺炎疫情最新情况11月4日内蒙古新增本土确诊病例75例11月4日0—24时,内蒙古自治区报告新增本土确诊病例75例,其中呼和浩特市72例 、通辽市1例 、鄂尔多斯市1例、乌海市1例 。

国家卫健委:14日新增确诊病例144例,其中本土135例

〖壹〗、月14日0—24时 ,国家卫健委通报的疫情数据如下:新增确诊病例:共144例。境外输入病例:9例,分布为广东3例,上海2例 ,江苏1例 ,浙江1例,四川1例,陕西1例。本土病例:135例 ,分布为河北90例,黑龙江43例,广西1例 ,陕西1例 。新增死亡病例:无 。新增疑似病例:1例,为境外输入病例(在上海)。

〖贰〗 、是的,据国家卫健委15日通报 ,1月14日,31个省区市和新疆生产建设兵团,新增本土病例135例 ,包括河北90例,黑龙江43例,广西1例 ,陕西1例。算上1月12日本土新增确诊107例 ,1月13日的124例,本土新增确诊病例已连续三日过百 。截至14日24时,31省区市现有确诊病例破千 ,达1001例。

〖叁〗、月14日0—24时,31个省(自治区、直辖市)和新疆生产建设兵团报告新增确诊病例80例,其中本土确诊病例40例 ,具体分布如下:本土确诊病例分布 辽宁:29例(葫芦岛市28例 、沈阳市1例),含1例由无症状感染者转为确诊病例。江苏:8例,均在苏州市 。广东:2例 ,均在深圳市。广西:1例,在百色市。

全国昨日新增本土确诊163例,其中天津80例,河南68例

全国疫情数据及分析总体数据1月16日0—24时,31个省(自治区、直辖市)和新疆生产建设兵团报告新增确诊病例223例 。其中境外输入病例60例 ,本土病例163例;无新增死亡病例,新增疑似病例4例(均为境外输入)。

据国家卫健委通报,1月16日0—24时 ,全国新增确诊病例223例。其中本土病例163例:天津80例 ,河南68例,广东9例,陕西5例;广西1例 。此次 ,广东疫情呈多点散发,16日新增本土病例9例,其中珠海市5例 ,深圳2例,梅州市1例,中山市1例(为无症状感染者转确诊)。

月26日0—24时 ,31省份新增本土确诊病例80例、本土无症状感染者274例,主要涉及上海 、北京、天津等地,且部分病例由无症状感染者转归 ,同时新增1例本土死亡病例(上海)。 具体数据及情况如下:新增确诊病例情况当日新增确诊病例102例,其中境外输入病例22例,本土病例80例 。

月4日0—24时 ,31个省(自治区、直辖市)和新疆生产建设兵团报告新增本土确诊病例1173例 ,新增本土无症状感染者15239例 。 具体情况如下:新增本土确诊病例情况总体情况:新增本土确诊病例1173例,分布在全国多个省份。

月13日0时至18时,天津市疾控部门报告22名本土新冠病毒核酸检测阳性感染者 ,具体情况如下:确诊病例13例轻型12例 阳性感染者148,女,59岁 ,天津市南开区嘉陵道街人,系重点街镇全员核酸筛查发现,3月12日采集咽拭子 ,经检测中心检测,结果呈阳性。

河北3例,均在邯郸市 。河南2例 ,其中郑州市1例 、滑县1例。贵州2例,均在黔西南布依族苗族自治州。北京1例,在大兴区 。湖南1例 ,在娄底市。陕西1例 ,在西安市。

相关推荐

  • 疫情地区零食能吃吗(疫情地区的食品可以吃吗)

    疫情地区零食能吃吗(疫情地区的食品可以吃吗)

    从武汉网购的零食能吃吗〖壹〗、当然可以,国家对食品生产安全还是管控的很严格的零食偶尔吃吃还好,但是不建议多吃,毕竟坏处比好处多。吃零食的好处:零食是很多女人的最爱,开心的时候吃,不开心的时候也在吃,为什么有这么大的魔力?心理学家认为,从性质上讲,吃零食行为与自我抚摸行为的机制是相同的。〖贰〗、您年前从武汉邮购的三只松鼠,作为零食,通常在购买时就已经经过加...

  • 塔城地区最新疫情新闻网/塔城地区最新防疫政策

    塔城地区最新疫情新闻网/塔城地区最新防疫政策

    塔城市额敏县啥时候解封〖壹〗、预计2022年10月份。通过查询相关资料显示:截至2022年9月7日,乌鲁木齐市天山区新增本土无症状感染者转确诊病例4例,其中塔城地区乌苏市2例,疫情情况较为严重,额敏县预计2022年10月份解封。额敏县位于新疆维吾尔自治区西北部,准噶尔盆地西北边缘,塔城盆地中心,北抵哈萨克斯坦,南连托里县和油城克拉玛依,东邻和布克赛尔蒙古自...

  • 【板桥哪个地区有疫情了呢,板桥哪个地区有疫情了呢今天】

    【板桥哪个地区有疫情了呢,板桥哪个地区有疫情了呢今天】

    曲靖越州有疫情吗〖壹〗、有。越州镇,云南省曲靖市麒麟区下辖镇,地处麒麟区南部,东邻东山镇,南与陆良县板桥镇连接,西与陆良县芳华镇接壤,北与三宝镇、茨营乡毗邻。根据当地疫情防控中心显示截止到2022年9月20日曲靖越州有疫情,属于疫情防控时期。按照国家有关规定,高中风险地区及所在县(市、区、旗)人员严格限制出行。〖贰〗、有。曲靖市新冠肺炎疫情防控工作指挥部...

  • 非疫情高发地区学生(非疫情高风险地区)

    非疫情高发地区学生(非疫情高风险地区)

    健康返校承诺书怎么填选取健康承诺书:在【待填写】列表中找到健康承诺书,点击【立即填写】。填写信息:根据页面提示,如实填写个人健康信息等内容。手写签名:填写完成后,点击页面底部的【点击签名】功能。在弹出的手写签名框中,用手指在屏幕上书写姓名,完成后点击【完成】。提交表单:确认信息无误后,提交表单,页面会显示提交成功提示。承诺书是承诺人对要约人的要约完全同意...

  • 【深圳疫情重点地区界定,深圳疫情重灾区有哪几个区】

    【深圳疫情重点地区界定,深圳疫情重灾区有哪几个区】

    深圳疫情哪里最严重〖壹〗、深圳疫情这么严重原因一:属于口岸城市深圳是我国出入境口岸比较多的城市,包括罗湖口岸、福田口岸、深圳湾口岸、文锦渡口岸、皇岗口岸、沙头角口岸、福永口岸、蛇口口岸等,同时也是出入境人口流量最大的城市之一。而现在国外疫情这么严重,深圳作为口岸城市防控压力比较大,所以难免会出现境外输入在本土传播的现象。〖贰〗、022年深圳疫情严重的原因...

  • 【反乡怎么一键报备疫情地区,返乡人员去哪登记报备】

    【反乡怎么一键报备疫情地区,返乡人员去哪登记报备】

    返乡人员在哪里报备〖壹〗、返乡人员可通过皖事通APP向村委会报备,具体操作步骤如下:准备工具:使用iphone13(ios12系统)及皖事通v8版本APP。操作流程:进入返乡专区:打开皖事通APP,在首页点击“返乡居民服务专区”。选取防疫工具包:在专区页面点击“返乡防疫工具包”。〖贰〗、返乡人员可通过支付宝“青海省疫情防控报备系统”小程序完成报备,具体步骤...

  • 全国地区疫情病例(全国疫情地区情况汇总)

    全国地区疫情病例(全国疫情地区情况汇总)

    国家卫健委:24日新增确诊病例11例,均为境外输入月24日0—24时,全国新增确诊病例11例,均为境外输入病例(内蒙古10例,四川1例);无新增死亡及疑似病例。具体数据及分析如下:新增确诊病例:全国报告新增确诊病例11例,均为境外输入,其中内蒙古10例,四川1例。本土无新增确诊病例。新增治愈与重症变化:新增治愈出院病例7例,解除医学观察的密切接触者461...

  • 【黄桥地区疫情封路时间表,黄桥最新消息】

    【黄桥地区疫情封路时间表,黄桥最新消息】

    黄桥到宁波客车时刻表近来未查询到黄桥到宁波的客车具体时刻表信息。以下为相关说明及建议:信息缺失原因客车时刻表会因运营公司调整、季节变化、交通管制等因素动态更新。部分地区或线路可能因客流量较小、运营成本高,未形成固定班次,或未通过公开渠道发布详细时刻表。黄桥作为县级以下区域,其长途客运信息可能未被大型交通查询平台全面收录。班次:汽车北站班次:每天15:35...

  • 【北上乡什么地区有疫情,北上营村】

    【北上乡什么地区有疫情,北上营村】

    北上乡200个图鉴之前抓到了算吗〖壹〗、北上乡200个图鉴之前抓到的宝可梦通常不算,需在DLC上线后于该地区重新捕获。具体分析如下:北上乡图鉴的完成条件为“抓到”而非“点亮”根据现有信息,北上乡图鉴的完成规则明确要求玩家实际捕获宝可梦,而非仅通过交换、观察或历史记录“点亮”图鉴。〖贰〗、在《宝可梦朱/紫》中,抓完恶鬼碰(即完成“灾厄之宝”主线剧情中四只恶鬼...

  • 【乌苏疫情高风险地区名单,乌苏疫情防控最新消息】

    【乌苏疫情高风险地区名单,乌苏疫情防控最新消息】

    新疆疫情是哪里〖壹〗、新疆的疫情是从2020年开始的,断断续续的零星出现。其中乌鲁木齐市经历了三次封城,第一次,2020年1月27日,解封,3月4日。第二次,7月17日凌晨,解封9月2曰。〖贰〗、新疆疫情的主要发生地是在乌鲁木齐,在新疆的首府,首先是在乌鲁木齐市的天山区的中泉广场发生,确定的一个感染患者是一位24岁的女营业员。〖叁〗、根据新疆政府官方资料,...

返回顶部