本文目录一览:
- 〖壹〗 、中国哪里有疫情?
- 〖贰〗、2022年深圳疫情什么时候恢复正常?具体在哪个区?附疫情解封消息_百度...
- 〖叁〗、深圳坪山龙岗两区有序开展疫情处置工作,当地近来的疫情情况如何?_百度...
- 〖肆〗 、深圳龙岗是低风险地区吗
中国哪里有疫情?
〖壹〗、疫情初期 ,湖北省特别是武汉市成为了中国疫情最为严重的地区 。由于早期对病毒传播和感染途径的认识不足,以及春节期间人员流动性增加,导致疫情在短时间内迅速扩散。湖北省的医疗资源面临巨大压力 ,许多医院出现了床位紧张、医护人员短缺的情况。

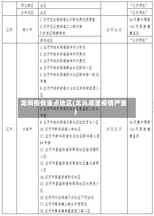
〖贰〗 、022年9月14日最新报道:中国有疫情的地方有贵州、四川、西藏 、广西、江西、湖北、新疆 、黑龙江、甘肃、山东 、天津、内蒙古、辽宁 、陕西、河南、广东 、河北、江苏、浙江 、云南、北京、重庆 。

〖叁〗、内蒙古赤峰最近就爆发了疫情,波及了好几个地方,有一天竟然位居榜首了 ,不过经过全市上下共同努力,中心城区低风险地区已经解封了。


2022年深圳疫情什么时候恢复正常?具体在哪个区?附疫情解封消息_百度...
〖壹〗 、022年深圳疫情预计在3月下旬恢复正常,但具体以官方发布的解除通告为准。此次疫情主要分布在龙岗区、福田区、罗湖区 、宝安区 ,2月20日零时起宝安区石岩街道相关区域已解封 。 以下是详细信息:2022深圳疫情恢复正常时间深圳疫情预计在2022年3月下旬能恢复正常,但具体恢复时间需以官方发布的解除通告为准。
〖贰〗、022年深圳部分区域于3月2日解封,全面解封时间预计在3月底左右,具体以官方通知为准。
〖叁〗、022深圳预计全面解封日期是2022年4月上旬左右 ,具体解封时间需视疫情防控情况而定 。附最新解封通知如下:2022深圳预计全面解封日期 深圳此轮疫情预计全面解封日期是2022年4月上旬左右。这一预测基于深圳疫情新增情况和全面解封的条件。
〖肆〗 、022年深圳实施了封城措施,封城7天,预计3月20日解封(无新增病例区域优先) ,具体解封时间需根据疫情防控形势动态调整。
深圳坪山龙岗两区有序开展疫情处置工作,当地近来的疫情情况如何?_百度...
〖壹〗、深圳坪山龙岗进行了全民核酸检测 深圳坪山龙岗已经进行了三轮的全民核酸检测,在检测的所有人中发现了一例阳性病例 。如果还有人感染新冠病毒,深圳坪山龙岗将会展开第四轮的全民核酸检测。
〖贰〗、近来坪山区整体为疫情低风险地区 ,但部分区域实施了分级分类管控措施,具体情况如下:整体风险等级:根据现有信息,坪山区整体属于低风险地区。
〖叁〗 、居住地:龙岗区宝龙街道龙新社区兰一村 。发现方式:1月15日在坪山区第三轮主动核酸筛查中发现。诊断结果:新冠肺炎确诊病例(轻型) ,基因测序结果为奥密克戎变异株。处置措施:已转送至市第三人民医院应急院区隔离治疗,情况稳定 。
深圳龙岗是低风险地区吗
〖壹〗、不是,2022年深圳龙岗区并非整个区域都算中风险地区 ,仅部分区域被划定为中风险地区,具体如下:深圳龙岗区布吉街道布吉社区壹村东心岭八巷55号楼栋被调整为中风险地区。深圳龙岗区吉华街道西环路2号长龙富辰公寓被调整为中风险地区。
〖贰〗、深圳龙岗全区近来为疫情低风险地区 。具体说明如下:风险等级现状截至近来,龙岗区整体被划定为低风险地区,未出现中高风险区域。此前存在的局部中风险区域(如坂田街道马安堂社区侨联东10巷1号顺兴楼 、中兴路高时石材B区A钢构厂房)已于2022年3月5日零时起调整为低风险地区。
〖叁〗、自9月30日起 ,深圳市龙岗区在吉华街道、南湾街道划定了高、中 、低风险区 。









