【杭州地区疫情最新信息,杭州地区疫情风险等级】

本文目录一览:

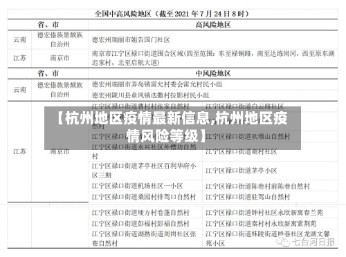
2月7日杭州淳安县疫情防控办发出最新提醒

〖壹〗 、报告要求:1月27日以来从广西百色市来(返)淳的人员需第一时间主动向村(社区)、单位或入住宾馆报告。管控措施:积极配合落实“14天集中隔离+7天居家健康监测 ”管控措施 。法律责任:瞒报、迟报 、谎报行程信息将依法追究相关责任。

【杭州地区疫情最新信息,杭州地区疫情风险等级】-第1张图片

〖贰〗、保持冷静,明确短信含义收到短信表示您可能接触过新冠阳性病例 ,或途径中高风险地区,但无需过度恐慌。此类短信是疫情防控部门基于大数据排查发出的预警,旨在提醒您及时采取防护措施 ,降低传播风险 。

【杭州地区疫情最新信息,杭州地区疫情风险等级】-第2张图片

〖叁〗、杭州市上城区防控办发布最新提醒 ,建议居民每2天做一次核酸检测,以应对严峻的疫情形势和冬春季流感等呼吸道传染病的叠加风险 。上城区将通过增设采样点 、延长服务时间等方式,为居民提供便利。新闻多看点:关于核酸检测的明确要求 不得扩大核酸检测范围:没有发生疫情的地区 ,一般不按行政区域开展全员核酸检测。

江浙沪疫情卷土重来,线下考位再度面临大面积取消!

〖壹〗、江浙沪地区因疫情抬头,多地12月线下托福考位大面积取消,考生需密切关注考场动态并做好备选方案 。疫情发展情况近日 ,江浙沪地区疫情出现抬头迹象。浙江宁波发现本土确诊病例后,杭州、绍兴相继报告阳性病例;上海通报一例本土确诊;南京市鼓楼区也报告一例核酸检测阳性人员,该人员已转运至定点医院。

2022辽宁省来杭州疫情防控要求一览

辽宁来杭州人员需要提供48小时核酸检测阴性报告 。中高风险地区内来杭返杭人员:实施“14+7”健康管理措施 ,即先实施14天集中隔离医学观察,继续实施7天居家健康观察。对全域封闭管理地区 、同时空伴随人员,参照实施“14+7”健康管理措施。

跨省返杭 无疫情省份来返人员:从没有疫情的省份来返杭州(文中提及的“滨 ”实际指杭州相关区域 ,下同)人员,凭杭州健康码绿码,配合行程卡查验 ,可以正常来返 。有疫情省份低风险地区来返人员:从有疫情发生省份(浙江省除外)的低风险地区来返人员 ,须持48小时内核酸检测阴性证明来返。

国外来返杭 对入境人员实施“14+7+7 ”健康管理措施,即14天集中隔离医学观察、7天居家健康观察、7天日常健康监测。交通方面 飞机航班:核验浙江健康码绿码及通信行程卡;若目的地或航司要求提供核酸检测报告,需在萧山机场登机前核验48小时内阴性证明 。

最新消息!杭州来(返)海宁许村 、长安政策有变

〖壹〗、自4月29日零时起 ,杭州来(返)海宁市许村、长安政策调整如下:取消“赋黄码”政策,来返人员需持48小时内核酸阴性证明 、“健康码”“行程卡 ”正常,并在1小时内主动报备 ,有“三区”旅居史人员需落实对应健康管理措施,未返回人员暂缓返回。

〖贰〗、025许村会规划杭州。通过查询海宁市人民政府官方网站信息显示,市许村镇、长安镇(高新区) 、盐官旅游度假区被列入《方案》 。

〖叁〗、确实 ,海宁在编制新一轮市域总规时,将西部许村、长安183平方公里区域规划为“杭州第11区”,以许村高铁站为核心 ,打造“杭海新城 ” 。这一规划旨在融入沪杭科创新区,发展产业,建设品质新城。海宁在交通 、产业布局等方面积极融合杭州 ,这对海宁临杭板块带来利好。

1月28日杭州西湖有调整疫情风险等级吗?

截至2022年1月28日08时 ,杭州西湖区未调整疫情风险等级,仍为低风险地区 。全市风险等级分布:杭州共有0个高风险地区,1个中风险地区(位于滨江区长河街道建业路151号) ,其余区域均为低风险地区。西湖区不在中高风险名单中。

月28日0-24时,新增本土确诊病例18例,均在杭州市 。1月29日0-14时 ,新增本土确诊病例4例,均来自集中隔离点密接人员检测发现。

低风险地区,不需要隔离 ,仅仅需要核酸检测证明啦!但是如果是中高风险或者当地没有发布疫情解除的相关公告的话 去外地还是要被集中隔离或者居家隔离的。

022年1月20日:无调整,部分区域仍处于封控状态 。2022年1月19日:无调整,封控区、管控区、防范区范围维持前日标准。2022年1月18日:无调整 ,防控措施未发生变化。2022年1月17日:调整缩小防范区范围,部分区域风险等级降低,但未全面解封 。

杭州风险等级情况全域风险等级:杭州并未调整疫情风险地区 ,全域仍为低风险地区 ,涵盖上城区 、下城区、江干区、拱墅区 、西湖区 、滨江区、萧山区、余杭区 、富阳区、临安区。局部限制情况:萧山区义桥镇出现1例本土确诊病例,该区域人员出行可能受限。

相关推荐

  • 全国哪几个地区疫情严重/全国哪些省份疫情严重

    全国哪几个地区疫情严重/全国哪些省份疫情严重

    全国疫情最严重的城市有哪些〖壹〗、中国疫情严重的七个城市包括武汉、上海、广州、深圳、北京、重庆和成都。这些城市在过去的一段时间内,由于各种原因,疫情形势较为严峻。武汉作为疫情最初爆发的城市,受到了广泛的关注。在初期,武汉的疫情形势异常严峻,但随着全国上下的共同努力和有效防控措施的实施,疫情逐渐得到了控制。〖贰〗、黑龙江、西藏、贵州。黑龙江省,简称“黑”,省...

  • 绥化疫情在哪个地区/绥化属于疫情严重吗

    绥化疫情在哪个地区/绥化属于疫情严重吗

    中国疫情如何?〖壹〗、人群免疫水平与卫生系统能力:通过疫苗接种、自然感染等方式,中国人群免疫屏障逐步建立;同时,医疗救治能力提升,如重症床位、药物储备等,为政策调整提供了支撑。社会公共卫生干预措施的平衡:在疫情不同阶段,中国动态评估防控成本与收益,避免过度干预对社会经济的影响,最终实现“科学精准、资源优化”的目标。〖贰〗、果断而迅速的早期反应疫情初期,中国...

  • 重庆市疫情多少个地区(重庆的疫情共有多少例)

    重庆市疫情多少个地区(重庆的疫情共有多少例)

    重庆疫情的最新情况重庆中心城区有多少个区重庆主城8区构成及功能定位根据2025年11月重庆市行政区划调整方案,原主城九区中的江北区、渝北区撤销,合并设立两江新区。近来重庆主城8区包括:渝中区、两江新区、大渡口区、沙坪坝区、九龙坡区、南岸区、北碚区、巴南区。这8个区构成重庆中心城区,是全市政治、经济、文化核心区域。重庆官方表述中并无“主城8区”的明确划分,...

  • 【蔡家坡疫情高风险地区,蔡家坡疫情高风险地区名单】

    【蔡家坡疫情高风险地区,蔡家坡疫情高风险地区名单】

    银川到蔡家坡火车开通了吗银川到蔡家坡火车开通了。通过查询相关信息显示,截止到2022年12月16日,银川和蔡家坡均属于常态化防控区域,无高风险区,正常出行,各交通口不再查验核酸报告。从铁路方面的旅客列车运行图看,五月十三号没有蔡家坡直达银川的车次。这趟车次计划在六月二日开行。届时需按照疫情防控要求,在做好个人防护,戴口罩的前提下,还需扫健康码及大数据行程码...

  • 一类地区疫情(一类疫区有哪些)

    一类地区疫情(一类疫区有哪些)

    疫情防控d.类小区是什么意思疫情防控D类地区是指:通信大数据行程卡带“*”的地区+通信大数据行程卡不带“*”,但经专家研判有疫情外溢风险地区。意思是虹桥火车站被划分为ABCD四个区。为了能够对火车站滞留人员进行有效管理,因此将虹桥火车站被划分为ABCD四个区。上海虹桥站,位于中国上海市闵行区,是中国铁路上海局集团有限公司管辖的铁路车站。需要隔离。是需要隔离...

    2026/04/27
  • 临桂地区疫情通知(临桂地区疫情通知公告)

    临桂地区疫情通知(临桂地区疫情通知公告)

    桂林市临桂区新增118例本土无症状感染者桂林市临桂区疫情最新消息11月27日0-24时,桂林新增本土确诊病例2例,均在桂林市临桂区,均为无症状感染者转为确诊病例。桂林市新增132例本土无症状感染者,其中临桂区118例,象山区6例,叠彩区5例,七星区3例。广西完整疫情情况11月27日0-24时,广西新增本土确诊病例2例,均在桂林市临桂区,均为无症状感染者转为...

  • 没有疫情地区学校不放假/没有疫情的地方为什么不开学

    没有疫情地区学校不放假/没有疫情的地方为什么不开学

    “五一”假期临近,有的高校不放假,这些高校不放假的原因是什么?_百度...一:出于对大家的安全考虑。一般五一都是放假五天的时间的,大学生的假期还是非常充足的,一般没有什么事情的话都会选取放假,为什么今年很多的高校会有这样的考虑呢,其实是出于对大家的安全考虑。很多学校不愿意放假的原因主要包括保持学习节奏、维护家庭关系、满足家长需求、培养良好习惯、地区性差异与...

  • 无疫情地区进黄山要求(进黄山需要核酸检测吗)

    无疫情地区进黄山要求(进黄山需要核酸检测吗)

    进黄山需要门票吗,进黄山需要核酸检测吗进黄山需要门票,近来进入黄山风景区不需要查验核酸检测阴性证明和健康码,但建议携带48小时内核酸检测报告。以下是详细解关于门票:需要门票:黄山风景区作为国家级风景名胜区,游客进入需要购买门票。关于核酸检测:安徽省内有旅居史的游客:中高风险地区:不予接待。疫情防控要求:根据实时政策,线下购票或入园时可能需出示健康码、行程码...

  • 疫情严重地区生源(疫情严重地区生源怎么办)

    疫情严重地区生源(疫情严重地区生源怎么办)

    湖北籍毕业生可领专项补贴湖北籍高校毕业生如需申请专项补贴,应密切关注所在高校或当地人社部门的通知,了解具体的申请流程、所需材料以及截止时间等信息。一般来说,申请流程可能包括填写申请表、提交相关证明材料(如身份证、学生证、户籍证明等)、经过审核后领取补贴等步骤。国家资助类国家助学金:低保家庭子女考入高校后,可申请平均每生每年3300元的国家助学金,分三档发...

  • 淘宝设置疫情地区(淘宝疫情发货限制地区明细)

    淘宝设置疫情地区(淘宝疫情发货限制地区明细)

    淘宝疫情不能发货怎么报备?怎么设疫情地区不发货?疫情不能发货怎么报备?进入首页面,点击交易选项。在投诉与申诉位置,点击我要报备。根据需要勾选订单,点击全部一键报备。预报备:在预计无法按时发货的1天内进行设置。紧急报备:超过预报备时间后,可选取紧急报备。填写报备信息:点击【新增报备单】,依次填写报备时间、事项原因、备注以及报备证明图片。确保信息准确、完整,以...

返回顶部