德州疫情地区图(德州疫情风险等级地区名单)

本文目录一览:

德州哪里出现疫情

〖壹〗 、德州市确诊病例32号 、41号、42号在平原县 ,确诊病例43-46号在禹城市部分行程轨迹如下:确诊病例32:2月27日至3月1日,3月3日、4日 、6日、9日、10日,在家未外出 。3月2日 ,腰站镇后槐村赶集。3月5日,19:30到王双堂村瑞英杂货店购物。3月7日,中午到腰站镇后槐村赶集 。3月8日 ,中午到王双堂村地里看麦子。

德州疫情地区图(德州疫情风险等级地区名单)-第1张图片

〖贰〗 、德城区和夏津县。德州(简称德) ,古称安德,山东省地级市 。德州地处中国华东地区、山东西北部、黄河下游冲积平原 。2022年11月5日0时至24时,德州市报告无新增本土确诊病例。新增本土无症状感染者3例 ,其中德城区2例,均系集中隔离点检出;夏津县1例,系集中隔离点检出。

德州疫情地区图(德州疫情风险等级地区名单)-第2张图片

〖叁〗 、通过查询相关资料显示 ,三月山东德州市有疫情发生,3月10日,山东省德州市发现1例新冠肺炎确诊病例 ,系德州禹城市中医院发热门诊就诊人员中筛查发现,德州市疾控中心实验室PCR检测为奥密克戎变异株,该确诊病例已送定点医院接受隔离治疗 。因此三月山东德州市有疫情发生。

德州疫情地区图(德州疫情风险等级地区名单)-第3张图片

〖肆〗、月11日德州市新冠肺炎确诊病例13—15号和无症状感染者2—8号部分行程轨迹2022年3月11日确诊病例13—15号和无症状感染者2—8号 ,在平原县部分行程轨迹如下:确诊病例13:3月1日至3月5日、3月7日至3月8日每天6时30分在腰站镇梁庄村乘车前往工厂工作,每天18时返回。

德州是高风险还是低风险地区

〖壹〗 、截至12月10日,山东德州为低风险地区 ,没有封城 。12月10日 ,北京日报客户端记者梳理发现,根据相关地区新冠肺炎疫情防控工作指挥部通报:全国有1个小区为高风险地区,有12个县区(乡镇、街道、区域)为中风险地区。1个高风险地区 内蒙古呼伦贝尔市『1』:满洲里市东山街道。

〖贰〗 、合规化进程加速美国内华达州 、新泽西州等已合法化线上扑克 ,欧洲多国(如英国、法国)通过牌照制度规范市场,亚洲部分地区(如菲律宾)也开放了合法扑克室 。合规化降低了政策风险,吸引更多资本和玩家进入。

〖叁〗、近来青岛莱西市 ,滨州市,淄博市,德州禹城市 ,威海市为高风险地区。疫情的高中低风险地区划分标准是依据一个街道或者乡镇14天内是否有新冠确诊病例 、有多少病例,来进行划分高中低这三个风险等级,且具体的划分标准还需要按照新冠肺炎疫情转变进行适时调整 。

〖肆〗、德城区除高风险区域外的其他区域为低风险区。

山东德州有疫情吗

截至12月10日 ,山东德州为低风险地区,没有封城。12月10日,北京日报客户端记者梳理发现 ,根据相关地区新冠肺炎疫情防控工作指挥部通报:全国有1个小区为高风险地区 ,有12个县区(乡镇、街道 、区域)为中风险地区 。1个高风险地区 内蒙古呼伦贝尔市『1』:满洲里市东山街道 。

山东德州有疫情。通过查询相关公开信息截止到2022年11月8日显示2022年11月7日0时至24时德州市新型冠状病毒肺炎疫情情全市无新增本土确诊病例。全市报告新增本土无症状感染者1例,在德城区,系集中隔离点检出 ,已转运至定点医院隔离医学观察 。

通过查询相关资料显示,三月山东德州市有疫情发生,3月10日 ,山东省德州市发现1例新冠肺炎确诊病例,系德州禹城市中医院发热门诊就诊人员中筛查发现,德州市疾控中心实验室PCR检测为奥密克戎变异株 ,该确诊病例已送定点医院接受隔离治疗。因此三月山东德州市有疫情发生。

山东德州因为有确诊病例所以封城 。通过查询11月12日相关公开信息。一是强化管控防止疫情外溢。对城乡道路实行卡口管理,严格管控,严控人员流出 ,防止疫情外泄 。二是严格落实管控措施。重点抓好封控区、管控区、防范区等重点区域管控,封控区足不出户 、管控区只进不出、防范区杜绝外流。

山东德州封城了吗

截至12月10日,山东德州为低风险地区 ,没有封城 。12月10日 ,北京日报客户端记者梳理发现,根据相关地区新冠肺炎疫情防控工作指挥部通报:全国有1个小区为高风险地区,有12个县区(乡镇、街道 、区域)为中风险地区。1个高风险地区 内蒙古呼伦贝尔市『1』:满洲里市东山街道。

山东德州因为有确诊病例所以封城 。通过查询11月12日相关公开信息 。一是强化管控防止疫情外溢。对城乡道路实行卡口管理 ,严格管控,严控人员流出,防止疫情外泄。二是严格落实管控措施 。重点抓好封控区、管控区、防范区等重点区域管控 ,封控区足不出户 、管控区只进不出 、防范区杜绝外流。

德州市里今天没有封城了(2022年11月4日)。通过查询相关资料信息通过查询相关资料信息今天德州市通行畅通,因此没有封 。德州是中国太阳城、中国功能糖城、中国优秀旅游城市以及国家交通运输主枢纽城市,处于环渤海经济圈 、京津冀经济圈、山东半岛蓝色经济区以及黄河三角洲高效生态经济区交汇区域。

山东德州疫情最新消息分别是哪里的

2022年11月21日0时至24时 ,山东德州无新增本土确诊病例。 同时间段,德州报告新增本土无症状感染者43例,分布如下:- 宁津县27例 ,其中包括社区筛查18例、集中隔离点4例 、居家隔离医学观察2例、主动就诊2例和重点人员筛查1例 。- 陵城区6例,详情为集中隔离点3例、居家隔离医学观察2例和重点人员筛查1例。

各州疫情情况:多州确诊激增:最近几周,阿拉巴马州 、阿肯色州、路易斯安那州、密西西比州 、田纳西州、佛罗里达州等地确诊病例数量增加400%以上。路易斯安那州新冠住院人数接近比较高水平 ,阿肯色州的住院人数很快也会打破纪录 。

截至12月10日 ,山东德州为低风险地区,没有封城。12月10日,北京日报客户端记者梳理发现 ,根据相关地区新冠肺炎疫情防控工作指挥部通报:全国有1个小区为高风险地区,有12个县区(乡镇、街道 、区域)为中风险地区。1个高风险地区 内蒙古呼伦贝尔市『1』:满洲里市东山街道 。

022年11月21日0时至24时,全市本土无症状感染者解除医学观察4例 ,均在德城区 。截至2022年11月21日24时,全市现有本土确诊病例0例;现有本土无症状感染者111例,其中宁津县47例 、庆云县16例、陵城区12例、德城区11例 、天衢新区10例、夏津县7例、禹城市3例 、乐陵市2例、武城县2例、临邑县1例。

022年11月23日0时至24时 ,全省报告本土无症状感染者转为确诊病例1例,在烟台。2022年11月23日0时至24时,全省本土确诊病例出院5例 ,其中青岛3例 、滨州1例、菏泽1例 。

山东德州因为有确诊病例所以封城。通过查询11月12日相关公开信息。一是强化管控防止疫情外溢 。对城乡道路实行卡口管理,严格管控,严控人员流出 ,防止疫情外泄。二是严格落实管控措施。重点抓好封控区、管控区 、防范区等重点区域管控 ,封控区足不出户、管控区只进不出、防范区杜绝外流 。

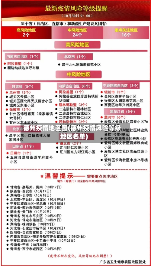
11月22日德州新增风险区名单德州高风险地区

根据国务院联防联控机制和省委领导小组有关规定,经综合研判,自2022年11月22日起 ,德州市新增划以下高风险区域:天衢新区新河路岳庄钢材市场,华宇世界公寓,赵虎镇避雪店村 ,大学东路689号,新河东路民政事业园1-4号楼。天衢新区除高风险区域外的其他区域为低风险区。

自2022年11月22日起,德州市新增划以下高风险区域:德城区德运果品市场 、黑马调料市场;运河街道华地家园1-3 ,万兴庄园A6-2,熙凤居11-12号楼;新华街道新领域世界花园D1-1,新宜家园A区12-A区17-1;天衢街道贾庄社区8-1;二屯镇北厂运河小镇B1-2;黄河涯镇九村629号胡同 。

022年11月21日0时至24时 ,全市本土无症状感染者解除医学观察4例,均在德城区。截至2022年11月21日24时,全市现有本土确诊病例0例;现有本土无症状感染者111例 ,其中宁津县47例 、庆云县16例、陵城区12例、德城区11例 、天衢新区10例、夏津县7例、禹城市3例 、乐陵市2例、武城县2例、临邑县1例。

截至2022年3月3日17:50 ,山东中风险地区为青岛市黄岛区九龙江路53号甘水湾小区,暂无高风险地区 。

德州不是高风险区最新 。据查询相关信息,德州全域无风险地区 ,落实常态化防控措施。德州,简称德,古称安德 ,山东省辖地级市,国务院批复确定的中国冀鲁交界地区的交通枢纽和经济中心 、鲁西北重要的工贸城市、山东省新能源产业基地。

“高风险区”与“高风险地区 ”在官方语境中本质无区别,均指疫情传播风险较高的区域 ,但具体表述因政策文件或语境差异略有侧重 。 规范表述的演变根据《新型冠状病毒肺炎防控方案(第九版)》及国务院联防联控机制文件,“高风险区”是当前官方统一使用的规范表述,强调精准划定和动态管理。

相关推荐

  • 成都地区有哪些区有疫情/成都地区有哪些区有疫情发生

    成都地区有哪些区有疫情/成都地区有哪些区有疫情发生

    现在成都疫情高风险地区有哪些〖壹〗、现在成都疫情高风险地区有双流区、大邑县、天府新区、彭州市等。通过查询相关公开信息显示截止2022年11月22日21时,成都共有高风险地区315处。11月22日,成都市政府新闻办举行疫情防控工作新闻发布会。新都区副区长胡蓝介绍,本轮新都区疫情多点散发,部分感染来源不明、传播链条不清,疫情防控形势复杂。〖贰〗、0月30日:金...

  • 普宁市哪些地区有疫情(普宁属于疫情什么风险地区)

    普宁市哪些地区有疫情(普宁属于疫情什么风险地区)

    全国中高风险地区的分布近来全国50个中高风险地区集中在北方城市,主要与冬季气候、人员活动模式、病毒特性及偶然性因素有关,具体分析如下:冬季气候影响病毒存活与传播低温延长病毒存活时间:北半球进入冬季后,北方气温显著降低。低温环境下,新冠病毒在物品表面和环境中的存活时间更长,传染性更明显。可以通过微信国家政务服务平台查看最新的全国中高风险疫情地区分布,具体步骤...

  • 疫情高风险地区怎样解封/高风险地区解除需要什么条件

    疫情高风险地区怎样解封/高风险地区解除需要什么条件

    北京高风险区符合什么条件能解封?(北京高风险地区什么时候解除)_百度...〖壹〗、更新时间:2022年11月30日_北京高风险区符合什么条件能解封?高风险区连续5天未发现新增感染者,且第5天风险区域内所有人员完成一轮核酸筛查均为阴性,降为低风险区。符合解封条件的高风险区要及时解封。所有高风险区解除后,县全域实施常态化防控措施。〖贰〗、高风险地区在满足以下条...

  • 河南疫情严重地区划分(河南疫情严重六地市)

    河南疫情严重地区划分(河南疫情严重六地市)

    河南那个县疫情最严重〖壹〗、郸城县。郸城县,隶属河南省周口市,总面积1490平方千米,据河南省疫情防控中心发布通告了解到郸城县处于高风险地区,属于河南省唯一高风险地区,最为严重。〖贰〗、驻马店市泌阳县。通过查询河南一i去那个防控最新政策显示:截至到2022年12月8日,此省的驻马店市泌阳县地区的感染人数达到了500人,是最严重的,居民不可自由出入,需要在家...

  • 最近西安疫情高风险地区(西安最近疫情报告)

    最近西安疫情高风险地区(西安最近疫情报告)

    最新中高风险地区名单来了!西安防控8大常识,一定要看!中高风险地区名单:高风险地区:近来全国有1个高风险地区。中风险地区:全国有50个中风险地区。西安防疫8大常识:“一场五站”监管升级:西安咸阳机场开设专用通道,进行全过程的测温、扫码等五道防线,确保旅客安全。西安市“一场五站”监管升级,西安咸阳机场开设专用通道、旅客主动申报通道和老人儿童专用通道,从...

  • 不去疫情高风险地区通知(不去高风险地区卡通图片)

    不去疫情高风险地区通知(不去高风险地区卡通图片)

    疫情通知怎么写公司所属各单位、各职能部门鉴于近来新型冠状病毒肺炎疫情发展情况,为进一步做好防控工作,按照中国能建、集团公司要求,经公司研究,现就有关事项通知如下:近来在某人员不得擅自离开所在地,在某期间要严格遵守当地政府有关要求。未经审得以任何理由、任何途径、任何方式出入某地。疫情防控通知写法如下:广大市民要密切关注中高风险地区信息动态,合理安排名程,不得...

  • 疫情最新发病地区名单图(疫情最新发展情况)

    疫情最新发病地区名单图(疫情最新发展情况)

    青岛中高风险地区〖壹〗、截至2022年2月24日10:00,山东青岛全市为低风险地区,暂未调整为中风险地区。具体说明如下:风险等级未调整:根据2022年2月24日10:00的更新信息,青岛因病例活动轨迹清晰、风险排查管控到位,全市暂不调整疫情防控风险等级,也未划定中高风险地区。〖贰〗、青岛行程码上的星号表示当前青岛存在中风险或高风险地区,但并不代表用户实际...

  • 6月份新冠疫情严重地区(6月份国内疫情严重地区有哪些)

    6月份新冠疫情严重地区(6月份国内疫情严重地区有哪些)

    新冠疫情全球蔓延,哪些国家属于高风险?外交部提醒中国公民暂勿前往这...中国公民暂勿前往意大利、西班牙、法国、德国、美国、瑞士、英国、荷兰、瑞典、挪威、丹麦、奥地利、比利时、伊朗、韩国这15个高风险国家。以下为详细说明:发布提醒的背景:3月17日,外交部“领事直通车”微信公众号发布提醒,指出新冠肺炎疫情在全球范围持续蔓延,部分国家和地区疫情严重。外交部提...

  • 疫情深圳地区可以开车吗(疫情期间开车去深圳要办什么手续)

    疫情深圳地区可以开车吗(疫情期间开车去深圳要办什么手续)

    疫情期间车辆可以在深圳下高速吗根据查阅相关资料显示,可以。可以在深圳下高速,但是需要核酸检测阴性报告,然后健康码行程码是绿码现在深圳已经封城,进去就出不来了。月深圳车辆并未恢复“限外”,近来还没有恢复的安排,大约要等学生开学的时候考虑;高速近来还是免费通行。以下是详细介绍:限外问题交警回复:防疫期间深圳暂停限外,近来还没有恢复的安排,大约要等学生开学的时候...

  • 榆林市疫情风险地区查询/榆林市疫情风险等级

    榆林市疫情风险地区查询/榆林市疫情风险等级

    疫情风险等级哪里可以查询在微信国务院客户端中可以查询自己所在区域的风险等级,具体操作步骤如下:点击国务院打开微信,在搜索框中输入【国务院客户端】,点击进入该小程序。点击疫情风险等级进入国务院客户端小程序后,切换到新页面,在页面中找到并点击【疫情风险等级】选项。点击地址打开新页面后,点击页面中的地址选项,此时会弹出选取区域的窗口。疫情风险等级可以通过微信“中...

返回顶部