舟山疫情重点关注地区(舟山疫情防控最新通知)

本文目录一览:

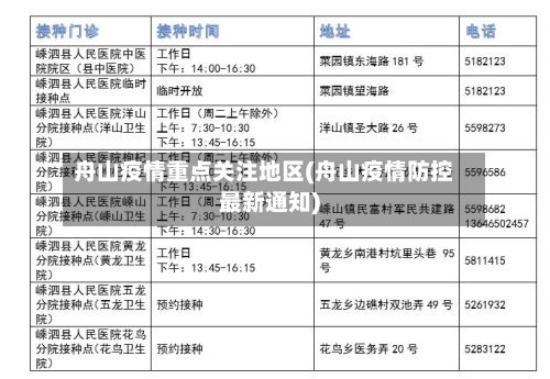
11月17日舟山普陀区继续开展重点区域核酸检测

检测时间核酸检测采样时间:上午7时至上午11时 。检测区域检测区域一:东港新区全域。检测区域二:城北中颢花园 、瑞丰家园。具体核酸检测采样地点见下表注意事项请根据所在社区和单位工作人员的通知 ,携带智能手机、本人有效身份证件,在规定检测时间内,分时段有序到达指定地点开展核酸检测 。

舟山疫情重点关注地区(舟山疫情防控最新通知)-第1张图片

关于普陀区继续开展重点区域核酸检测的通告截至11月17日11:30 ,普陀区重点区域核酸检测共采样47509人次,结果均为阴性。截至18时,当天隔离点相关重点人员核酸检测结果均为阴性。18日将继续开展一轮重点区域核酸检测 ,现将有关事项通告如下:检测对象检测区域内所有人员 。

舟山疫情重点关注地区(舟山疫情防控最新通知)-第2张图片

截至11月20日12:00,普陀区重点区域核酸检测共采样76309人次,结果均为阴性。截至17:30 ,今日隔离点相关重点人员核酸检测结果均为阴性。

舟山疫情重点关注地区(舟山疫情防控最新通知)-第3张图片

11月21日至22日舟山普陀区继续开展重点区域核酸检测

截至11月20日12:00 ,普陀区重点区域核酸检测共采样76309人次,结果均为阴性 。截至17:30,今日隔离点相关重点人员核酸检测结果均为阴性 。

日将继续开展一轮重点区域核酸检测 ,现将有关事项通告如下:检测对象检测区域内所有人员。检测时间核酸检测采样时间:11月18日上午7时至上午11时检测区域检测区域一:东港新区全域。检测区域二:城北中颢花园、瑞丰家园 。

检测对象检测区域内所有人员。检测时间核酸检测采样时间:上午7时至上午11时。检测区域检测区域一:东港新区全域 。检测区域二:城北中颢花园 、瑞丰家园。

【济南:自11月23日0时起,市内六区餐饮经营场所暂停堂食】11月22日下午4:30,济南市召开新冠肺炎疫情防控新闻发布会 ,济南市常态化疫情防控和处置工作指挥部综合协调组常务副组长张蓉介绍,2022年11月21日12时至11月22日12时,全市报告新增本土确诊病例13例、无症状感染者430例。

根据当前疫情防控工作需要 ,经江北新区新冠肺炎疫情联防联控工作指挥部研究,决定于11月21日、11月22日开展两轮核酸检测工作,现将有关事项通告如下:时间安排上午8:00-10:00;下午15:30-21:00采检对象江北新区居民及机关企事业单位员工 。

现通告如下:筛查时间自2022年11月23日7时起至2022年11月25日21时止 ,期间开展3轮核酸筛查。

浙江带星号的市区有哪些

浙江多个市区近来存在疫情高中风险地区,这些地区包括但不限于杭州的余杭区 、西湖区 、钱塘区、江干区、拱墅区 、上城区,嘉兴的海宁市、平湖市、桐乡市 、嘉善县 ,宁波的江北区 ,温州的苍南县,以及金华、丽水、衢州 、台州、舟山群岛和湖州的安吉、南浔等地。

行程码上面的这种星号,表示之前去过的地方可能存在中高风险区 ,一般过14天之后会自动更新消失的,低风险区的话,是不会带星的 。低风险地区是指当地无确诊病例 ,或连续14天无新增确诊病例的地区。

无法取消,只能等所在城市风险降低以后就不带星了。到访地右上角的星号标记表示当前该城市存在中风险或高风险地区,并不表示用户实际到访过这些中高风险地区 。星号和用户个人健康状况无关 ,仅作为中高风险地区的提示标志,方便管理人员查验 。当您过往14天内行程不包含中高风险地区城市后,星号会自行消失。

消费抑制问题:带“星号”期间 ,用户可能面临酒店拒住 、景区禁入、商务活动受阻等情况,直接抑制消费意愿。据统计,2022年上半年社会消费品零售总额增速放缓 ,取消“星号 ”有助于释放被压抑的消费需求 。

宁波舟山港附近出现疫情,严重影响港口作业

〖壹〗、码头与交通管制方面 大榭码头临时封闭:疫情在凌晨于柴桥被发现后 ,大榭码头迅速采取临时封闭措施,这是港口作业的核心区域之一,其封闭直接导致该码头无法正常进行货物的装卸等操作 ,影响了货物的流转效率。货车集合基地关闭:货车集合基地的关闭,使得原本在此集结 、调配的货车无法正常运作。

〖贰〗 、月11日上午,宁波舟山港码头1名工作人员新冠病毒核酸检测呈阳性 ,导致梅山岛集装箱设施暂停运营,引发对全球供应链潜在风险的担忧 。阳性人员基本情况涉事人员余某,男性 ,34岁,就职于宁波梅东集装箱码头有限公司,居住于梅山港区金创工业园区宿舍。

〖叁〗、宁波舟山梅山港码头暂停运营导致靠港船舶数量从200艘锐减至60艘 ,主要因发现新冠病毒核酸检测阳性人员后采取封闭措施,引发全球贸易连锁反应。 事件背景与直接原因疫情触发封闭:8月11日上午,宁波舟山港码头发现1例新冠病毒核酸检测阳性人员 ,梅山港码头随即暂停运营 ,相关区域进行环境消杀并扩大检测范围 。

〖肆〗、宁波北仑核心港区疫情对全球航运物流业造成了严重影响,主要体现在港口运营受阻 、集卡运输受限、供应链受冲击等方面。港口运营受阻宁波舟山港是中国第二大、全球第三大集装箱港,其核心港区位于北仑区。此次疫情导致北仑封控区全面封闭隔离 ,距离港口近在咫尺,对港口的正常运营造成了直接影响 。

〖伍〗 、宁波舟山港梅山码头因作业人员新冠阳性紧急暂停进提箱服务,是当地为控制疫情扩散采取的防控举措 ,近来密切接触者已管控,后续影响有待观察。

〖陆〗、宁波舟山港部分关闭的直接影响短期运营调整:梅山港区暂停作业后,约28艘集装箱船停靠港外等待泊位 ,港口船舶数量锐减70%。尽管其他港区通过延长运行时间、引导船舶至替代码头等措施缓解压力,但仍可能引发局部拥堵 。

相关推荐

  • 【店埠疫情高风险地区查询,店埠镇社区划分】

    【店埠疫情高风险地区查询,店埠镇社区划分】

    上海至南京至合肥高速铁路取得重要进展〖壹〗、项目背景与意义沪宁合高铁(上海至南京至合肥高速铁路)是国家“八纵八横”高铁网沿江通道的重要组成部分,设计时速350公里。此次施工的跨沪陕高速公路特大桥位于合肥市肥东县包公镇,是沪宁合高铁安徽段的关键控制性工程。〖贰〗、最新进展:11月17日,国家发展改革委正式批复新建上海至南京至合肥高速铁路可行性研究报告,标志着...

  • 【西藏是疫情低风险地区吗,西藏疫情属于什么风险地区】

    【西藏是疫情低风险地区吗,西藏疫情属于什么风险地区】

    哪些地区是低风险的?〖壹〗、低风险地区:指中、高风险区所在县(市、区、旗)的其他地区。当所有中高风险区解除后,该县(市、区、旗)将全域实施常态化防控措施。高中低风险区的划分均在发生疫情的县(市、区、旗)内进行,未发生本土疫情的地区无需划定风险区。具体风险地区可通过国务院客户端小程序“疫情风险等级查询”服务查询,以便及时了解所在地区的风险等级和防控措施。〖贰...

  • 疫情捐助地区(疫情期间全国各地捐赠物质)

    疫情捐助地区(疫情期间全国各地捐赠物质)

    对中国援助比较多的国家排名〖壹〗、中国在不同发展阶段接受过多国帮助,难以绝对排名,但可依据领域归纳关键支持国:苏联/俄罗斯:苏联时期:新中国初期提供大量军事装备,抗美援朝期间支援64个陆军师、23个空军师的武器,并通过“156工程”援助重工业体系,涵盖冶金、机械制造等领域,专家技术支持为中国工业化奠定基础。〖贰〗、欠我国债务比较多的国家(按金额排序)根...

    2026/04/27
  • 武汉地区疫情报表/武汉地区疫情报表查询

    武汉地区疫情报表/武汉地区疫情报表查询

    2月17日·黑龙江要闻及抗击肺炎快报〖壹〗、截至2月16日24时,黑龙江省报告新型冠状病毒感染的肺炎确诊病例457例,其中:哈尔滨市188例、双鸭山市50例、鸡西市46例、绥化市46例、齐齐哈尔市42例、大庆市20例、七台河市16例、佳木斯市15例、黑河市14例、牡丹江市12例、鹤岗市5例、大兴安岭地区2例、伊春市1例;现有重症病例73例。抗疫斗争是实打实...

  • 【安溪疫情低风险地区,安溪疫情低风险地区有哪些】

    【安溪疫情低风险地区,安溪疫情低风险地区有哪些】

    泉州安溪是低风险地区吗〖壹〗、当前,安溪被列为低风险地区,这意味着从外地前往安溪无需进行隔离。不过,建议您在出行前关注当地最新的疫情防控政策。在安溪,您会发现这里环境优美,有着丰富的自然景观和文化底蕴。您可以参观安溪铁观音茶山,体验采茶的乐趣,或是游览安溪的古镇,感受当地的历史韵味。〖贰〗、泉州安溪是低风险地区。截止到2022年11月20日,泉州安溪是低风...

  • 【夏河风险地区查询今天疫情,夏河有没有疫情】

    【夏河风险地区查询今天疫情,夏河有没有疫情】

    夏河县为什么不解封还存在风险。夏河县为甘肃省甘南藏族自治州下辖县,因境内大夏河得名。根据疫情防控最新通知,截至2022年9月30日,夏河县属于低风险地区,还存在疫情的风险所以没有解封。甘肃,简称“甘”或“陇”,省会兰州市,中华人民共和国省级行政区。月19日。根据甘肃省疫情防控指挥部消息显示,自2022年7月12日12时起,甘南州夏河县实行一周临时性管控措施...

  • 委内瑞拉疫情地区(委内瑞拉新冠肺炎疫情)

    委内瑞拉疫情地区(委内瑞拉新冠肺炎疫情)

    全球至少30国进入紧急状态,首都机场入境人员挤爆航站楼〖壹〗、截至3月17日,全球至少30个国家因新冠肺炎疫情进入紧急状态,各国通过交通管制、隔离措施等手段加强防控,中国首都机场等入境口岸采取严格分流与隔离政策。〖贰〗、全球至少30国宣布进入紧急状态,这一现象是新冠肺炎疫情迅速蔓延背景下各国政府为应对公共卫生危机采取的重要举措。疫情蔓延引发全球警报:新冠肺...

  • 榆社疫情高风险地区查询(榆社县新冠肺炎)

    榆社疫情高风险地区查询(榆社县新冠肺炎)

    全国有多少个高风险和低风险区全国现有1640个高风险地区,涉及22个省(自治区、直辖市)和新疆生产建设兵团、82个设区市(区);188个低风险地区,涉及22个省(自治区、直辖市)和新疆生产建设兵团、81个设区市(区)。全国各省高风险地区数量共有1243个。通过查询相关资料信息,截止2022年12月16日,全国现有1243个高风险地区,涉及21个省(自治区、...

  • 【现在疫情较重地区,现在疫情严重的地方是什么地方】

    【现在疫情较重地区,现在疫情严重的地方是什么地方】

    全国范围内,哪些省份的流感传播情况较为严重?根据中国疾病预防控制中心2026年第1周(1月4日-1月10日)发布的流感监测周报,全国流感活动总体呈中流行水平,但南方地区个别省份的流感传播情况仍较为严重,处于高流行水平。当前高流行省份监测数据显示,南方个别省份的流感病毒活动水平较高,但报告未明确列出具体省份名称。当前流行水平全国流感活动整体呈下降趋势,已降...

  • 哪些城市是重点疫情地区/那些城市是疫情重点

    哪些城市是重点疫情地区/那些城市是疫情重点

    全国疫情最严重的城市有哪些中国疫情严重的七个城市包括武汉、上海、广州、深圳、北京、重庆和成都。这些城市在过去的一段时间内,由于各种原因,疫情形势较为严峻。武汉作为疫情最初爆发的城市,受到了广泛的关注。在初期,武汉的疫情形势异常严峻,但随着全国上下的共同努力和有效防控措施的实施,疫情逐渐得到了控制。黑龙江、西藏、贵州。黑龙江省,简称“黑”,省会哈尔滨。西藏,...

返回顶部