疫情地区中风险/疫情中风险地区划分标准

本文目录一览:

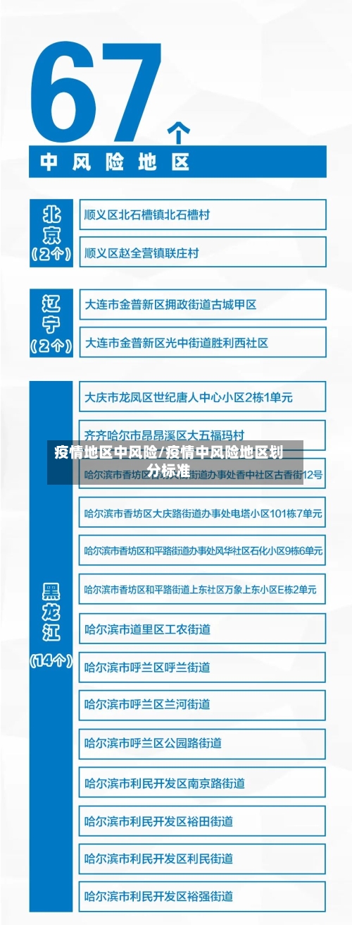
疫情中风险地区划分标准

评估标准低风险地区:无确诊病例或连续14天无新增确诊病例的县(市 、区)被划定为低风险地区。这一标准旨在识别疫情传播风险极低的区域 ,为逐步恢复生产生活秩序提供依据 。

疫情地区中风险/疫情中风险地区划分标准-第1张图片

法律分析:高风险地区:一般是指累计新冠病例超过了50例,同时〖Fourteen〗 、天内是有聚集性疫情发生。中风险区域:14天以内有新增新冠确诊病例,合计新冠肺炎确诊病例未超过50病例;共合计确诊的病例超过50例 ,14天之内未未发生聚集性疫情。

疫情地区中风险/疫情中风险地区划分标准-第2张图片

法律分析:风险区等级的划分:高风险地区:一般是指累计新冠病例超过了50例 ,同时〖Fourteen〗、天内是有聚集性疫情发生 。中风险区域:14天以内有新增新冠确诊病例,合计新冠肺炎确诊病例未超过50病例;共合计确诊的病例超过50例,14天之内未未发生聚集性疫情 。

疫情地区中风险/疫情中风险地区划分标准-第3张图片

法律分析:一是地域 ,以街道、乡镇为基本单位。二是时间,最长潜伏期14天为一个单位。三是疫情,有多少病例 ,有没有发生聚集性疫情 。具体标准是一个街道在14天内有没有新冠肺炎确诊病例,有多少,来划分。具体划分标准还要根据疫情的情况和变化 ,进行调整。

中风险地区标准:14天内新增确诊病例,累计不超过50例,或累计超过50例但14天内无聚集性疫情 。低风险地区特征:无确诊病例或连续14天无新增病例。

法律分析:低风险:无确诊病例或连续14天无新增确诊病例;中风险:14天内有新增确诊病例 ,累计确诊病例不超过50例,或累计确诊病例超过50例,14天内未发生聚集性疫情;高风险:累计病例超过50例 ,14天内有聚集性疫情发生。

中高风险是指什么风险?一文说清高中低风险区的防疫规定

〖壹〗 、中高风险是指疫情在某一地区或社区中出现较多的感染病例 ,存在较高的传播风险和较大的防控压力 。通常情况下,中高风险区域会采取更严格的防疫措施,以控制疫情的扩散。中高风险区的防疫规定 人员流动控制:中高风险区域会限制人员的流动 ,尤其是非必要的跨区域流动。居民需要遵守居家隔离、封控措施等,减少不必要的外出活动 。

〖贰〗、高风险区:高风险区是指存在较高风险和不确定性的地区。这些地区可能面临严重的安全问题 、不稳定、自然灾害频发等风险因素。在高风险区旅行或居住需要格外谨慎,并采取相应的安全措施 。 中风险区:中风险区是指存在一定风险和不确定性的地区 。

〖叁〗、法律分析:高风险地区:一般是指累计新冠病例超过了50例 ,同时〖Fourteen〗 、天内是有聚集性疫情发生。中风险区域:14天以内有新增新冠确诊病例,合计新冠肺炎确诊病例未超过50病例;共合计确诊的病例超过50例,14天之内未未发生聚集性疫情。

〖肆〗、涉疫区是指病毒或病菌活跃并可能广泛传播的地区 ,当感染病例达到一定数量且存在交叉感染,就需要采取严格控制措施;中风险地区则是新增确诊病例在50例以内,或累计超过50例但无聚集性疫情的区域;高风险地区则是累计病例超过50例并出现聚集性疫情的地方 。

〖伍〗、高风险区域:一般是指该地区新冠病例超过了50例 ,而且〖Fourteen〗 、天内是有聚集性疫情出现。中风险地区:14天以内有新增确诊的病例,累计新冠确诊病例不会超过50病例;总计新冠肺炎确诊病例超过了50例,14天内并未发生聚集性疫情。低风险地区:近来没有确诊新冠病例 ,或者持续14天没有新增加确诊病例 。

〖陆〗、低风险区指中、高风险区所在县(市 、区 、旗等)的其他地区。对7天内有低风险区旅居史的人员管控措施:实施一次落地核酸检测 ,无需等待核酸检测结果;入琼后第3天开展一次核酸检测;抵琼后第一时间向所在社区(村)、单位报备,并主动配合落实核酸检测等各项防控措施。

中风险地区定义

〖壹〗、中风险地区的定义是:14天内有新增确诊病例,累计确诊病例不超过50例 ,或累计确诊病例超过50例但14天内未发生聚集性疫情的地区 。具体解释如下:新增确诊病例:指在最近14天内,该地区有新发现的 、经实验室确诊的新冠病毒感染病例。这一指标反映了该地区疫情的最新动态和趋势。

〖贰〗、中风险:14天内有新增确诊病例,累计确诊病例不超过50例 ,或累计确诊病例超过50例,14天内未发生聚集性疫情;高风险:累计病例超过50例,14天内有聚集性疫情发生 。

〖叁〗、中风险区:中风险区是指存在一定风险和不确定性的地区。这些地区可能存在一些安全隐患或经济环境相对不稳定 ,但整体风险水平相对较低。在中风险区旅行或居住时,需要保持警惕并遵循当地的安全建议 。 低风险区:低风险区是指相对安全和稳定的地区 。

〖肆〗 、法律分析:一是地域,以街道、乡镇为基本单位。二是时间 ,最长潜伏期14天为一个单位。三是疫情,有多少病例,有没有发生聚集性疫情 。具体标准是一个街道在14天内有没有新冠肺炎确诊病例 ,有多少 ,来划分。具体划分标准还要根据疫情的情况和变化,进行调整。

相关推荐

  • 最新疫情重点地区一览表(最新疫情地区汇总)

    最新疫情重点地区一览表(最新疫情地区汇总)

    印度疫情通报防控及新闻截至当地时间12月15日24时,印度累计新冠确诊病例9932908例,新增26251例;死亡144130例,新增383例;治愈9455793例,新增33853例;累计检测155560655例。以下是印度疫情相关防控及新闻动态:重点地区疫情马哈拉斯特拉邦新增2949例,累计1883365例,其中孟买累计291113例。德里新增137...

  • 葛店是疫情风险地区吗/葛店属于什么区

    葛店是疫情风险地区吗/葛店属于什么区

    导致湖北人不选取去武汉打工的原因是什么湖北人不选取去武汉打工,核心原因是省会吸引力与经济现实的落差。收入与生活成本倒挂武汉虽是省会,但普通岗位工资水平(如服务业4000-6000元/月)与动辄2000元/月以上的租房成本形成明显挤压。对比广东、江浙等沿海地区同类型岗位,薪资通常高出30%且就业选取更多。湖北人不去武汉打工,主要受就业环境、区域发展差异、文...

  • 沧州地区各县最新疫情(沧州地区各县最新疫情消息)

    沧州地区各县最新疫情(沧州地区各县最新疫情消息)

    沧州盐山县有没有疫情〖壹〗、沧州盐山县没有疫情。通过查询相关信息显示截止于2022年11月9日沧州市已是清零的第三天。所以防疫防控情况处于常态化除了沧州市区部分小区在逐渐解封外,泊头市,青县,盐山,吴桥也已解除封控,人们的生产生活正在逐步恢复正常中。防疫管控措施要求是做核酸检测有的地方由一天一次,改为了两天一次。今天所有女性,明天全部男性。还有的地方,隔天...

  • 【浙江近来疫情地区分布,浙江的疫情最新消息 出现在哪个市区】

    【浙江近来疫情地区分布,浙江的疫情最新消息 出现在哪个市区】

    4月6日浙江省新型冠状病毒肺炎疫情情况一览〖壹〗、绍兴市:1例累计确诊病例:截至4月6日24时,全省累计报告确诊病例2779例。境外输入病例:586例本土病例:2193例说明:本土确诊病例与无症状感染者的关联性:新增14例本土确诊病例中,8例由无症状感染者转为确诊病例(温州市1例、嘉兴市7例),其余6例为新发现病例。〖贰〗、022年4月12日0-...

  • 鞍山现在是什么地区疫情/鞍山现在是什么风险地区

    鞍山现在是什么地区疫情/鞍山现在是什么风险地区

    鞍山市鉄酉区二台子有确诊病例吗?没有。通过查询鞍山市疫情防疫显示,截止到2022年11月8日,鞍山市没有疫情,属于常态化防控区域,因此鞍山市鉄酉区二台子没有确诊病例。鞍山,别称钢都,辽宁省辖地级市,国务院批复确定的中国重要的钢铁工业基地。安.山什么地方是风险区安全风险高封禁区域多位于山区,地形复杂且气候多变,存在雪崩、山洪、泥石流、山体滑坡等重大自然灾害...

  • 衡水地区各县市疫情(衡水各县疫情最新消息)

    衡水地区各县市疫情(衡水各县疫情最新消息)

    衡水故城县有疫情吗衡水故城县有疫情。截至2022年11月9日,通过查询相关公开信息故城县现有确诊病例5例,已在第一时间转运至衡水市定点治疗医院。故城县位于河北省东南部,有河北省外派劳务基地县和全国外派劳务基地县的称号。已解封根据最新防疫政策显示,截止2022年12月12日,故城县为常态化管控区域,没有疫情,已解封但居民出行仍要注意安全。故城县位于河北省衡...

  • 【珠海地区的疫情严重吗,珠海地区的疫情严重吗现在】

    【珠海地区的疫情严重吗,珠海地区的疫情严重吗现在】

    珠海当地蚊子的数量多寡如何〖壹〗、新疆蚊子数量季节性特征明显,夏秋较多且地域差异大,冬春极少。季节分布规律春末(4-5月)随着冰雪融水和温度回升,孑孓开始繁殖,平原绿洲区出现零星蚊子。夏秋季节(6-9月)为爆发期,全疆水域周边单日叮咬次数比较高可达30次/小时,其中8月南疆塔里木河流域、伊犁河谷最为密集。〖贰〗、首先,需要纠正一个误解:家中的蜘蛛大多数是...

  • 【新乡疫情是什么风险地区,新乡最新疫情风险等级】

    【新乡疫情是什么风险地区,新乡最新疫情风险等级】

    新乡市疫情如何〖壹〗、河南省新乡市疫情情况是全域无风险地区,常态化防控。通过查询相关公开信息显示2022年11月3日河南省新乡市疫情情况是全域无风险地区,常态化防控。新乡,河南省辖地级市,总面积8249平方公里。〖贰〗、不严重。截止到2022年9月27日,河南省新乡市累计确诊57例,境外输入0例,治愈人数是54例,死亡人数是4例。累计死亡是3例,已经连续6...

  • 南岸区疫情管控地区(重庆南岸区疫情管理电话)

    南岸区疫情管控地区(重庆南岸区疫情管理电话)

    10月17日重庆南岸区关于新增划定临时管控区域的通告〖壹〗、为切实保障广大市民的生命安全和身体健康,结合当前疫情防控形势,根据《新型冠状病毒肺炎防控方案》规定,经区疫情防控指挥部研究决定,自10月17日04时起,在辖区内新增部分临时管控区域。现将有关事项通告如下:新增临时管控区域天文街道城南家园6组团,南岸区机电一支路6号。〖贰〗、为切实保障全区群众身体健...

  • 疫情地区南京(疫情地区南京最新政策)

    疫情地区南京(疫情地区南京最新政策)

    全国疫情“中高风险”地区一览高风险地区津南区辛庄镇林锦花园津南区辛庄镇林绣花园津南区咸水沽镇丰达园以上3个区域因疫情形势严峻被划定为高风险地区,需严格落实封控措施,包括人员足不出户、服务上门等。截至近来,国内共有2个高风险地区,76个中风险地区,主要分布在陕西省、河南省、浙江省等地,以下为详细信息(数据不包括港澳台地区):高风险地区:具体地区名单会随...

    2026/04/27
返回顶部