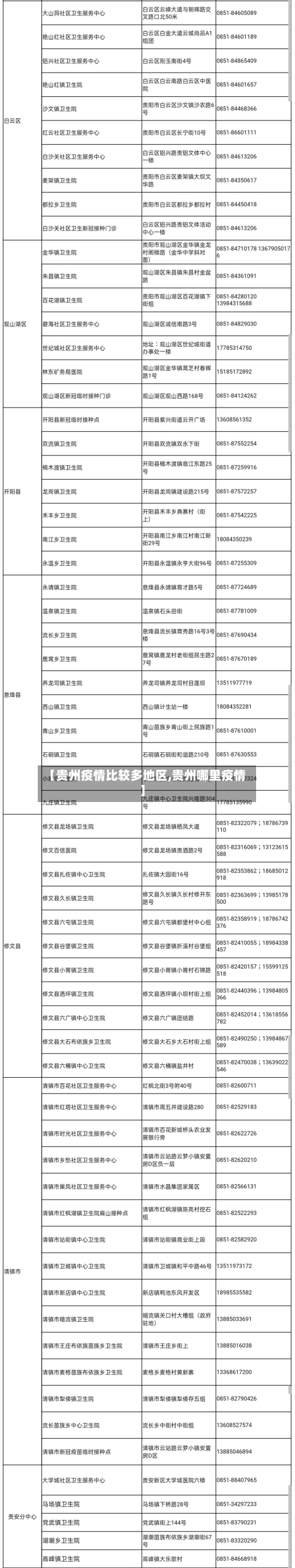
【贵州疫情比较多地区,贵州哪里疫情】

本文目录一览:

贵州什么时疫情最严重

〖壹〗、第一波感染高峰到达日2022年12月28日·。贵州,简称黔或贵,是中华人民共和国省级行政区。省会贵阳 ,地处中国西南内陆地区腹地 。是中国西南地区交通枢纽,长江经济带重要组成部分。

【贵州疫情比较多地区,贵州哪里疫情】-第1张图片

〖贰〗、通过查询相关资料显示贵州疫情毕节市七星关区最严重,截至8月27日24时 ,贵州省累计报告本土确诊病例193例 、境外输入确诊病例1例,累计治愈病例186例、死亡病例2例。

【贵州疫情比较多地区,贵州哪里疫情】-第2张图片

〖叁〗、通过查询相关资料显示,现在贵州毕节市疫情最严重 ,截止2022年9月21日,因为据贵州省卫健委网站消息,2022年9月20日0—24时:贵州省新增确诊病例57例(贵阳市16例 、毕节市40例、遵义市1例);所以截止2022年9月21日 ,现在贵州毕节市疫情最严重 。

【贵州疫情比较多地区,贵州哪里疫情】-第3张图片

贵州是新冠高风险区吗

〖壹〗、贵州并非整体为新冠高风险区,其内部不同地区存在不同风险等级划分,具体需以官方最新通报为准。以下为详细说明:贵州省内高风险地区分布截至2022年11月29日 ,贵州省内部分地区被划定为高风险区 ,包括毕节市织金县 、遵义市(桐梓县、红花岗区)、贵阳市(云岩区 、开阳县)等。

〖贰〗 、现有无症状感染者784例,分布为毕节市675例、贵阳市80例、遵义市13例 、黔西南州9例、黔南州6例、安顺市1例 。全国风险区情况截至2022年10月10日22时,全国现有高风险区1325个 、中风险区977个、低风险区242个(具体名单可通过“国务院客户端”APP查询)。

〖叁〗、属于中高风险区。根据相关最新防疫防控信息了解到 ,截止到2022年9月1日贵州贵阳市出现多例新冠阳性病例,贵州防疫防控划新增10高风险 、9中风险区,近来贵州属于中高风险区 。

〖肆〗、不是。经贵州疫情防控指挥中心官方网站查询显示 ,截止到2022年8月14日,贵州没有出现新冠病毒大范围传播的情况,并没有出现疫情 ,不属于中高风险地区。

〖伍〗、不是 。贵阳地区近来没有中 、高风险区域,都是低风险地区 。疫情面前,人人平等。也许你的所在地没有疫情 ,我们也不能放松警惕,平时不要去往中高风险地区,人多的地方要佩戴好口罩。中风险地区:14天以内有新增加新冠确诊病例 ,总计新冠确诊病例未超过50例 。

〖陆〗、这些地方严重 ,本土病例121例(四川43例,贵州43例,黑龙江15例 ,西藏9例,湖南4例,北京2例 ,广东2例,云南2例,天津1例) ,含21例由无症状感染者转为确诊病例(四川13例,黑龙江6例,贵州1例 ,云南1例)。无新增死亡病例。

贵州省中高风险地区有哪些

贵州省中高风险地区有毕节市织金县、遵义市(桐梓县 、红花岗区) 、贵阳市(云岩区、开阳县)等 。通过查询相关信息显示截止于2022年11月29日高风险地区有毕节市织金县、遵义市(桐梓县 、红花岗区)、贵阳市(云岩区、开阳县)等。

贵州省内高风险地区分布截至2022年11月29日,贵州省内部分地区被划定为高风险区,包括毕节市织金县 、遵义市(桐梓县、红花岗区)、贵阳市(云岩区 、开阳县)等。

贵阳市、毕节市织金县 。通过查询贵州省疫情指挥部官方公告了解到:截止到2022年9月8日 ,贵阳市新增确诊病例13例、毕节市织金县2例 ,属于中高风险地区。人们出行一定要注意自我防护,不前往中高风险地区。

不是 。贵阳地区近来没有中 、高风险区域,都是低风险地区。疫情面前 ,人人平等。也许你的所在地没有疫情,我们也不能放松警惕,平时不要去往中高风险地区 ,人多的地方要佩戴好口罩 。中风险地区:14天以内有新增加新冠确诊病例,总计新冠确诊病例未超过50例 。

没有中高风险地区。通过查询贵州省的湄潭疫区防控中心办公室显示,截止到2022年11月4日 ,贵州省的湄潭属于我国的低风险地区,当地没有中高风险地区,可以前往贵州省的湄潭 ,但是需要携带24小时以内的核酸检测报告,出示健康码,行程码 ,佩戴好口罩 ,中高风险地区的人员,需要进行为期7天的隔离。

相关推荐

  • 广州算是疫情地区吗吗(广州是否疫情区)

    广州算是疫情地区吗吗(广州是否疫情区)

    广州疫情管控区域地图怎么查?(附入口)〖壹〗、广州管控区域地图可通过微信搜索“广州本地宝”公众号,关注后在对话框回复【封控】获取入口进行查看,同时可获取各区封控区、管控区、防范区名单、管理措施及服务热线等信息。具体操作步骤:打开微信,在搜索栏输入“广州本地宝”,关注该公众号。进入公众号后,在对话框输入“封控”并发送。〖贰〗、可通过官方提供的查询入口查询广州...

  • 晋江疫情最新地区分布(晋江疫情分布图)

    晋江疫情最新地区分布(晋江疫情分布图)

    晋江疫情风险等级(最新)晋江市疫情风险等级晋江疫情风险等级截至4月14日09:00中风险区名单:晋江市安海镇安平社区晋江市陈埭镇涵口村五四路17号晋江市陈埭镇洋埭村晋江市新型冠状病毒感染的肺炎防控工作指挥部通告〔2022〕17号根据疫情防控需要和相关法律法规规定,经研究,决定在陈埭镇、池店镇增划封控区、管控区,落实相应管控措施。通过查询相关资料显示:泉州机...

  • 儋州疫情比较高风险地区是(儋州疫情比较高风险地区是哪里)

    儋州疫情比较高风险地区是(儋州疫情比较高风险地区是哪里)

    海南连续两日新增感染者数减少海南新增报告感染者数连续两天以超27%幅度下降,疫情下降趋势明显,具体表现为:整体疫情形势:海南新增报告感染者数连续两天均以超过27%的幅度下降,已从比较高峰回落近半,全省疫情下降趋势显著。重点市县情况陵水、儋州、东方、临高、万宁、乐东6个重点市县疫情发展趋势得到有效遏制。社会面清零的判定依据根据海南省疫情防控工作指挥部发布的信...

  • 2022年疫情重点地区/重点疫区2020 城市

    2022年疫情重点地区/重点疫区2020 城市

    2022年中国疫情哪里最严重〖壹〗、内地富豪的财富总额严重下跌主要说明了两个问题,一是大环境的“不友好”,二是行业的快速转变,政策因素使得暴力垄断行业很难再出现。《福布斯》2022中国内地富豪榜公布,农夫山泉创始人钟睒睒以623亿美元再次蝉联中国内地富豪榜榜首,相比较去年659亿美元的身家,下降5%左右。〖贰〗、根据飞常准大数据统计,2023年上半年全球...

  • 【惠阳秋长疫情高风险地区,惠阳秋长新闻今日头条】

    【惠阳秋长疫情高风险地区,惠阳秋长新闻今日头条】

    惠州惠阳区〖壹〗、惠阳区实际上属于惠州市区范畴,但因历史调整和地理位置差异,部分人可能存在误解。具体原因如下:行政区划归属明确,惠阳区是惠州市的市辖区根据国务院2003年批复,原县级惠阳市撤销后设立惠州市惠阳区,其行政区划代码为441303,与惠州市其他市辖区(如惠城区)一致。〖贰〗、惠州市惠阳区和惠东县的划分主要基于行政区划管理,二者在街道、镇及功能区设...

  • 防城港是中高疫情地区吗/防城港属于

    防城港是中高疫情地区吗/防城港属于

    全国中高风险地区最新名单2022年3月5日〖壹〗、青岛平度市疾病预防控制中心于2022年3月5日发布紧急提醒,因3月4日莱西市发现3例新冠肺炎确诊病例,平度市作为毗邻城市,疫情防控风险加大,现提出以下要求:立即报备,落实防控措施报备对象:2月16日以来有莱西市旅居史,或与莱西来平人员有过接触的居民。报备方式:立即向所在社区(村)、单位、酒店报备。〖贰〗、截...

  • 日照地区疫情复工(日照疫情控制住了吗)

    日照地区疫情复工(日照疫情控制住了吗)

    日照市东港区是低风险地区么〖壹〗、不是。截止到2022年9月7日,日照市东港区内无新冠疫情确诊病例,没有高中低风险区,全区为常态化疫情防控区,不是低分险。东港区,隶属于山东省日照市,濒临黄海,位于中国大陆海岸线的中部。〖贰〗、日照市东港区风险等级截止2022-09-17最新数据显示,日照市辖区地区近来没有低、中、高风险区域,都是常态化防控区疫情的高中低风...

  • 最新白山地区疫情通报消息(白山市最新疫情)

    最新白山地区疫情通报消息(白山市最新疫情)

    近来0疫情的城市截至3月8日24时,广东省新增新冠肺炎确诊病例0例,新增出院10例,新增死亡1例(韶关市),江门市实现确诊病例清零,成为珠三角九市中第三个清零城市。在新冠疫情的严峻形势下,中国依然有一些城市保持着0确诊0感染的零疫情记录,其中最为显著的是山东省的东营市。不同于其他城市,东营凭借其独特的地理位置和历史背景,在这片黄河流经的湿地三角洲,曾经是石...

  • 【西安莲湖区疫情风险地区,西安莲湖区是高风险区吗】

    【西安莲湖区疫情风险地区,西安莲湖区是高风险区吗】

    西安划定高风险38个,49个降为低风险区〖壹〗、雁塔区电子城街道204社区高新领域小区4号楼。雁塔区小寨路街道吉祥社区吉祥路45号5单元。雁塔区杜城街道南寨子社区紫宸南苑小区2号楼5单元。雁塔区漳浒寨街道科技西路139号陕西信息工业技工学校。雁塔区长延堡街道农林巷社区曲江八水小区1号楼1单元。雁塔区长延堡街道华城世界社区华城世界小区4号楼2单元。〖贰〗、截...

  • 黄土岗疫情地区有哪些/黄土岗疫情地区有哪些地方

    黄土岗疫情地区有哪些/黄土岗疫情地区有哪些地方

    北京黄土岗花卉市场有疫情吗〖壹〗、没有疫情。通过查询相关公开资料信息截止于2022年10月30日黄土岗市场疫情防控监管部发布,黄土岗花卉市场没有疫情。管理措施是处于常态化管理。〖贰〗、除了以上两家市场外,北京可能还有其他一些规模较小或新兴的花卉市场在运营。这些市场可能分布在不同的区域,为周边居民提供花卉绿植的购买和养护服务。由于市场情况不断变化,建议消费者...

返回顶部